汽车人携“小三“蜜月游七彩云南【20天+8000公里】自驾游攻略
自驾游 发表于 12/01/2013 21:49:53
00808312/08/2013 11:32:3055楼
acklen6361 2013/12/08 11:29:00 发表在 54楼
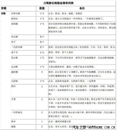
需要自驾游准备Word版详细内容的朋友,回复+你们的邮箱,我会在第一时间发给你们的,希望对你们有所帮忙,。
楼主给我发一份吧,包括那份装备清单,谢谢啦,qq邮箱:305688026,谢谢啦!
引用 008083 12/08/2013 11:32:30 发表于 55楼 的内容:
我买舍车12/08/2013 08:22:4743楼
acklen6361 2013/12/01 21:49:53 发表在 主楼
----------------------------------------------------------------------------------------------------------前序:自己是一名开发与研发车辆的汽车人,作为汽车人,自驾游更是对汽车喜爱的另一种表现。当然,作为上汽集团的汽车人,对自己公司研发的荣威350有底气+有信心,敢于独驾单车游七彩云南。--------------------------------------------------------------------------------------------------------...

看到前序就马上翻回复页,急切的想让楼主带个话;w5的内饰各位领导给上上心 弄的跟350、550一样潮一点,储物空间合理一点,装配质量好一点,设计在合理一点。就,好了!!! 另祝:楼主新婚快乐,旅途愉快!!
引用 我买舍车 12/08/2013 08:22:47 发表于 43楼 的内容:
acklen636112/08/2013 11:29:0054楼
需要自驾游准备Word版详细内容的朋友,回复+你们的邮箱,我会在第一时间发给你们的,希望对你们有所帮忙,。
引用 acklen6361 12/08/2013 11:29:00 发表于 54楼 的内容:
acklen636112/08/2013 11:26:4752楼
需要自驾游准备Word版的朋友们,请回复时+你们的邮箱,我会在最快时间发给你们,希望对你们有所帮助。
引用 acklen6361 12/08/2013 11:26:47 发表于 52楼 的内容:
