以青岛的名义——来一场漂漂亮亮的旅行!
山东之行,由来已久。
但凡文艺青年来一场说走就走的旅行,总要给自己找一个冠冕堂煌一些的理由。
而我,一个33岁的中年男人,开着自己的风神S30,怎么也不可能上面带着年逾60的父母,下面拖着3岁半的儿子说走就走,还要给自己的旅行文艺一把!所以,我们的旅行没有过多的理由,旅行,经过了长时间的准备。
父母年事已高,很多年以前,他们就有一个浪漫的想法:出生经历过三年自然灾害,上学经历过文.革,工作经历过知青上山下乡,结婚经历了计划生育,中年经历过国企改制下岗,他们的人生,承载了太多,太多......,一辈子不容易,等他们退休了,拿出一万元钱,来一场漂漂亮亮的旅行,理由很漂亮,也很悲壮!
自那时起,我心底就埋藏了这样一个愿望,一定要给他们一场“漂漂亮亮的旅行”,80后的我们,都有着这样的压力,人生过半,上面是年逾60的父母,下面还有一个3岁半的小孩,带着一家老小,来一场怎样“漂漂亮亮的旅行”?爬山断然不行,暴走万万不可,青川藏、大草原、滑雪场都被一一否定。看海,似乎成了唯一的选择!
好吧,去青岛吧,看海! 就这样定了!

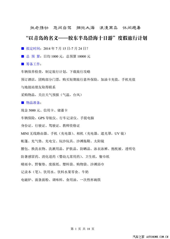
接下来就是制定旅行计划,做一些准备工作了,筹备工作其实从2013年夏天就已经开始了。经过大量的前期准备,拜读了大量的网友游记,研究了大量的攻略,初步形成了此行的完整旅行计划:
路书共享下载地址: http://pan.baidu.com/s/1jG2z7kq






除了做好详细的行程攻略,当然还有做很多很多的准备工作,某宝,某团,某程在其中起了非常大的作用,很多酒店、门票之类的都是事先在家里就订好的,这可以节省不少的钱。80后的一代,扶老携幼,真的不容易,能省就省几个吧。
除了这些,还有非常重要的一点,就是提前把车开去4S做了一个4万公里的大保,换了机油,变速厢油,助力转向油,刹车油,换了空滤和空调滤清,清洗了节气门,做了空调杀菌,最重要的是做了全车检查!

上图:全车检查

上图:这油那油的,全都换掉了。
车的检查必不可少,人的保障也必不可少,行前,在某猫旗舰店为一家五口购买了“国内短期旅行意外保险”。还采购了一台佳能700D单反相机。
其它的出行设备,还包括行车记录仪,GPS导航仪等等。

上图:后视镜型行车记录仪。

上图:GPS导航仪,这真是个好东西,全程服务,行前一个星期刚刚升级过地图。
2014-8-3,P7,第138楼公布费用清单
2014年8月2日,突然很多回复,原来发现是被推荐到首页去了,大赞。

游客
扫码下载
汽车之家APP
随时获取
最新汽车资讯