大定用户调研看小米Yu7的成功不可复制!
1 3 发布于 上海 2025-09-06 10:50:25 只看楼主 热门标准
点击查看热门标准,热门算法维度通过账号健康度、浏览、评论、点赞、收藏、转发、反作弊等进行综合评判
修改帖子

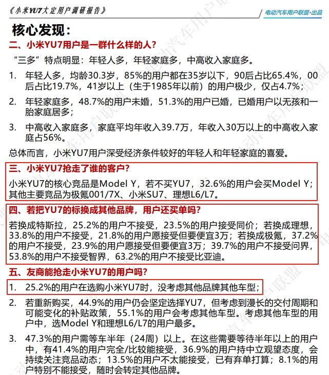
最近虽然小米Yu7市场声音不大,但是手握二十万订单的雷布斯稳坐钓鱼台。现在咱们来看看yu7大定用户的调研,结论对大众选车还有车企造车都有很大的意义!




小米大定车主买小米最核心关注点事外观和品牌,超过一半用户跟小米品牌有较强绑定关系;59.4%的用户是雷军粉,若雷军不主导小米汽车或YU7发布会,有一半用户表示将会影响购车决策。甚至这些人里边有一半用户认为价格偏高,但值得购买。



由此可见小米yu7能成功,主要原因是造型设计得人心,外加雷布斯超强的影响力还有小米生态链的影响,打造了yu7超强的战斗力。其中有四分之一用户在看车的时候,没有考虑过其他品牌,甚至有一半的用户能完全接受半年以上的等车。




智驾等技术性能,小米车主不是太关心。而网上大家热议的小米各种事故反而对小米来说有助推作用,毕竟事故很多,车主都没受伤,足以说明小米汽车的安全。




小米用户最担忧网络舆论是交付周期长,之前Su7重大事故都没在用户考虑之内,这也是Yu7在Su7的重大舆论风波中能快速站起来的根本原因!



从用户调研结果看,小米Yu7的成功不单是营销的成功,也不单是产品的成功,是整个小米体系的成功。其他企业不具有可复制性,对竞品来说太难了!


  • 行业信息
很抱歉,该主帖尚未满足精华帖15张图片要求,不能予以精华,更多精华标准点击此处查看
修改主帖
内容系网友发布,涉及安全和抄袭问题属于网友个人行为,不代表汽车之家观点,可联系客服删除。
举报
IP
回复
共1页
1
20条/页 前往

更多> 精选帖子

更多> 精选视频

扫码下载
汽车之家APP

随时获取
最新汽车资讯