问答帖S90新车有必要买延保服务吗
1 8 发布于 河北 2025-03-16 15:05:40 只看楼主 修改帖子

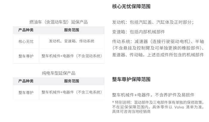
去年国庆节买的S90智雅,前几天售后给打电话说建议延保两年,费用8800元,说轻混电机容易坏,沃尔沃汽车出了质保期修车很贵,有必要买延保服务吗?谢谢。

很抱歉,该主帖尚未满足精华帖15张图片要求,不能予以精华,更多精华标准点击此处查看
修改主帖
内容系网友发布,涉及安全和抄袭问题属于网友个人行为,不代表汽车之家观点,可联系客服删除。
举报
IP
回复
共1页
1
20条/页 前往

更多> 精选帖子

更多> 精选视频

扫码下载
汽车之家APP

随时获取
最新汽车资讯