2018年款哈弗H9升级项目汇总
1 5 发布于 2018-05-03 15:20:58 只看楼主 热门标准
点击查看热门标准,热门算法维度通过账号健康度、浏览、评论、点赞、收藏、转发、反作弊等进行综合评判
修改帖子
2018款H9,基本可以确认不会来了(北京车展也没有爆料,可以侧面再次证实这一点)。。但2018的升级,还是如约而至。。看来长城还是没忘了咱们。。

在新的2018年5月后的车型,将会采用一些升级的配置。。虽然改动不大,但是可以看得出长城下手的几个点还是用心了的。。





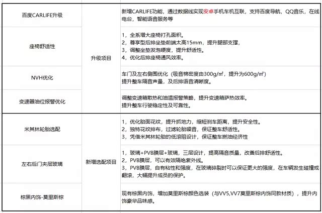
最最诟病和核心的问题,是导航终于升级了。。直接升级为百度的CARLIFE(支持2017款H9导航升级,2015和16款,能否升级还不确认),,支持百度音乐等等。。这样终于让这个车载多媒体可以活了起来。。也让车联网功能,可以有更多的发挥余地。。只是还不知道感受如何。变速箱的TCU的控制策略,也进行了软件的升级。。希望有更好的表现。。

新款车型对轮胎也进行了选配升级,但是是265/60R18的轮胎。。也就是公路胎部分。虽然不确定一定是这一款,但应该不会有什么差错。



?

内饰提供了VV7同款的莫里斯棕




很抱歉,该主帖尚未满足精华帖15张图片要求,不能予以精华,更多精华标准点击此处查看
修改主帖
内容系网友发布,涉及安全和抄袭问题属于网友个人行为,不代表汽车之家观点,可联系客服删除。
举报
IP
回复
共1页
1
20条/页 前往

更多> 精选帖子

更多> 精选视频

扫码下载
汽车之家APP

随时获取
最新汽车资讯