2025年竟然是换电车型上市的大年,不过想换电条条框框还是挺多的!
埃安UT Super作为宁德时代巧克力换电首款面向普通消费者的车型,一上市就来了个惊爆价8.99万元,租电池价格更是来到了4.99万元(电池租金499元/月)!
而宁德时代从2024年12月18日的巧克力换电生态大会到现在,短短不到一年时间,就已经在全国建设了超800座巧克力换电站。
彼时还宣布,巧克力换电将把电池包将简化成20# 和25# 两种规格,四种电量版本(20#:磷酸铁锂42度电、三元锂52度电;25#:磷酸铁锂56度电、三元锂70度电)。
20# 电池(42度电):畅行包469元/月,家庭包369元/月;
25# 电池(56度电):畅行包599元/月,家庭包499元/月;
(家庭包单月行驶里程≤3,000km)。
不过目前在埃安UT Super上使用的25# 磷酸铁锂电池是54度电的和当初发布时略有不同。

当时还发布了和宁德时代合作的长安、广汽、一汽、北汽、五菱等车企,即将推出的10款换电车型:长安欧尚520(2025年Q1上市)、广汽AION S(2025年Q2上市)、红旗E-QM5(2025年Q2上市)、上汽荣威D7(2025年Q4上市)、北汽C66(2026年Q1上市)、五菱缤果、五菱星光、上汽飞凡F7、上汽大通Mifa9、上汽大通大拿。

到了2025年4月23日,宁德时代巧克力换电与一汽、长安、北汽、奇瑞、广汽五大车企又共同发布了10款巧克力换电新车型。

一汽红旗推出首款巧克力B+级换电轿车EH7(上市时间2025年Q4);
长安汽车推出十万内通勤轿车启源A05、中大型数智轿车启源A07和深蓝SL03运动轿跑(上市时间2025年Q4);
北汽极狐推出高品质宽体电动家庭轿车(上市时间2026年Q2);
奇瑞iCAR V23推出首款巧克力方盒子车型(上市时间2025年Q4);
广汽集团宣布埃安UT、埃安RT、智驾SUV埃安V霸王龙与一款即将上市的A级SUV(上市时间2025年Q4),将全面推出巧克力换电车型。
也就是说仅2025年最后这俩月就有10款巧克力换电车型要上市!
目前,作为运营车辆的长安欧尚520、广汽埃安S炫,已分别在重庆和北京投入运营,一汽红旗E-QM5右舵版营运车辆将在香港市场率先投入使用。
而目前市面上咱们普通消费者能买到的第一款巧克力换电车型就是11月9日刚发布的埃安UT Super了!
如果你想买埃安UT Super,甚至可以直接在京东上下单,这也算开创汽车销售新模式了吧!

而且还送一堆首发权益,像是12月8日24点前下定,
租电购车的用户,电池租金(家庭包)标准月租499元,限时终身优惠价399元/月。3年内买断电池,已付租金100%全额抵扣电池款(第二年起提供买断服务)。
整车购买用户加入巧克力换电网络,则减免699元/年电池管理服务费并赠送价值299元电池检测服务。

是不是有点烧脑了,更烧脑的还在后面~

不过想换电条条框框还挺多
总体上来说换电政策是更倾向于让你选择用电池租用的方式来购买车辆的。
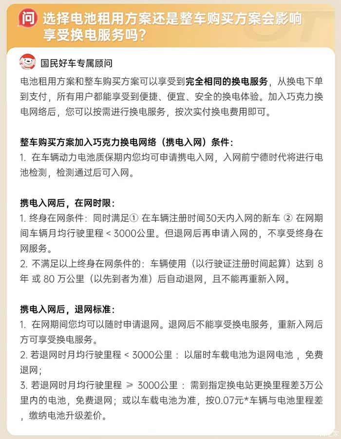
比如整车购买方案加入巧克力换电网络(携电入网)的条件是:
在车辆动力电池质保期内均可申请携电入网,入网前宁德时代将进行电池检测,检测通过后可入网。
携电入网后在网时限:
1、终身在网的条件:同时满足①在车辆注册时间30天内入网的新车;②在网期间车辆月均行驶里程<3000公里。但退网后再申请入网的,不享受终身在网服务。
2、不满足以上终身在网条件的:车辆使用(以行驶证注册时间算起)达到8年或80万公里(以先到者为准)后自动退网,且不能再重新入网。
而且你退网时给你的电池会是和你行驶里程相对应的衰减程度的电池。

所以整车购买情况,如果你想终身在网的话,硬性标准就是在网期间月均行驶不能超过3000公里!!!
如果超过了,那在网时限就会变成达到8年或80万公里(以先到为准)后自动退网,且不能再重新入网。
也就是说如果在网期间月均行驶超过了3000公里,8年后(以行驶证注册时间算起)你的车就不能再换电了。
而电池租用方案也有3000公里/月的限制,如果超里程了会收取0.2元/公里的超里程租金。
不过单月未使用的里程可次月结转,但不支持跨月结转,就像手机流量套餐一样。

而关于车辆动力电池质保,无论是电池租用还是整车购买均享受终身质保,但限制在首任非营运车主,且车辆每自然年的行驶里程≤3万公里,若过户或里程超限则质保变回基础质保8年或15万公里。
也就是说,你在整车购买的情况下,即使为了能终身在网,在网期间月均行驶里程<3000公里了,但也有可能每年行驶里程超过3万公里,从而失去电池终身质保,电池只享有8年或15万公里的质保,如果想要享受电池终身质保,那么最稳妥的做法是月均行驶不超过2500公里。
不过整车购买情况下的终身在网和终身质保其实也有一点冲突,如果我都终身在网了,那我要不要终身质保就无所谓了,反正我可以一直换电。但怕就怕你在网期间没算好,月均行驶里程≥3000公里了,那你在网时限就会变成达到8年或80万公里(以先到为准)后自动退网,且不能再重新入网。相当于8年后你电池衰减厉害了就需要自费更换了。
电池租用的情况下,虽然有3000公里/月的里程限制,但超里程了你只需要交超里程费用就行,并不会影响你在不在网,即使你每年行驶超过3万公里了,虽然电池质保变成8年或15万公里了,但你8年后仍旧可以换电,所以有没有电池终身质保没啥影响。

如果你是电池租用转电池买断,如果想要用换电服务就要满足携电入网的准入要求。
而携电入网后在网时限,
1、终身在网的条件是:同时满足①在车辆注册时间30天内入网的新车;②在网期间车辆月均行驶里程<3000公里。但退网后再申请入网的,不享受终身在网服务。
2、不满足以上终身在网条件的:车辆使用(以行驶证注册时间算起)达到8年或80万公里(以先到者为准)后自动退网,且不能再重新入网。
因为你不是注册时间30天内的新车了,所以不能终身在网了,那就只能执行第二条。
所以如果是先选电池租用再转买断其实相当于会失去终身在网的权益。

如果是整车购买方案加入换电网络还要交699元/车/年的电池管理费(首发大定用户终身赠送),299元/车/次电池检测费(首发大定用户终身赠送),499元/车/年的电池保障权益费。

同时,选择电池租用,首发大定用户租金及其它有效权益可以随车转让。

总之,这些规则能有效避免车辆用于商业用途或薅新电池羊毛的事情发生,例如在临近8年质保期的时候突然入网,在换电站换块衰减少的电池接着就退网。
所以在这样的规则下,要么你就一开始整车购买,然后在网期间月均行驶<3000公里,这样就能终身在网。要么你就一直电池租用,这样你在网期间即使月均行驶≥3000公里了,只要交个超里程费就行,也不会影响你的终身在网。
最不明智的选择就是先电池租用,然后过几年再买断,那你既没了终身在网,也有可能因为年行驶里程超3万公里,而失去电池终身质保。
游客
扫码下载
汽车之家APP
随时获取
最新汽车资讯