看到论坛有人在问这个电子标签是否能充电的问题。把成谷官网的资料放上来,大家看看。
一、产品概述
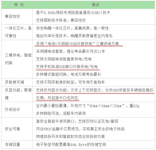
成谷Efsys T103电子标签是由成谷科技自主研发的ETC系统车载单元(OBU)设备,安装于车辆前挡风玻璃内侧,作为被标识物体的信息存储卡,通过与ETC系统中的路侧单元(RSU)设备、ICC交互,实现ETC的自动缴费业务处理。Efsys T103电子标签带有符合ISO14443-4规格的标准非接触式CPU卡读写接口,通过这个接口与符合国标的双界面CPU卡进行读写通信。
二、产品特点

三、技术规格


游客
扫码下载
汽车之家APP
随时获取
最新汽车资讯