相关车型:Model Y 2023款 后轮驱动版

爱车档案:2023款ModelY后轮驱动版(标续)
提车时间: 2023年12月
坐标城市: 四川成都
2024年保费对比2025年保费:
第一年车险2024年(保险期限:2023年12月~2024年12月)
车险购买渠道:特斯拉(官方)APP. 保险费用合计:6695元
第一年出险次数:1次.
单车故事(车门擦挂),特斯拉售后服务中心维修
理赔金额:18256元

出险理赔记录.
第二年车险2025年(保险期限:2024年12月~2025年12月)
车险购买渠道:特斯拉授权钣金服务门店.
费用:保单费用合计5995元,返折扣410元,实付款5585元.
赠送:
1、车身一个饭面划痕喷漆权益(不包含拆装费用)(注明:喷漆不含饭金修复费用和换件,拆装费用需自费承担300元)
2、四轮定位一次
3、车内杀菌除味一次
(注:第一年与第二年保险项目基本一致。)

车险保费主要构成:交强险+商业险+驾驶意外补充保险.
选择原因:对于新能源车型在保障性方面越全面越好,根据自己的日常用车场景适配的车险保障项目。

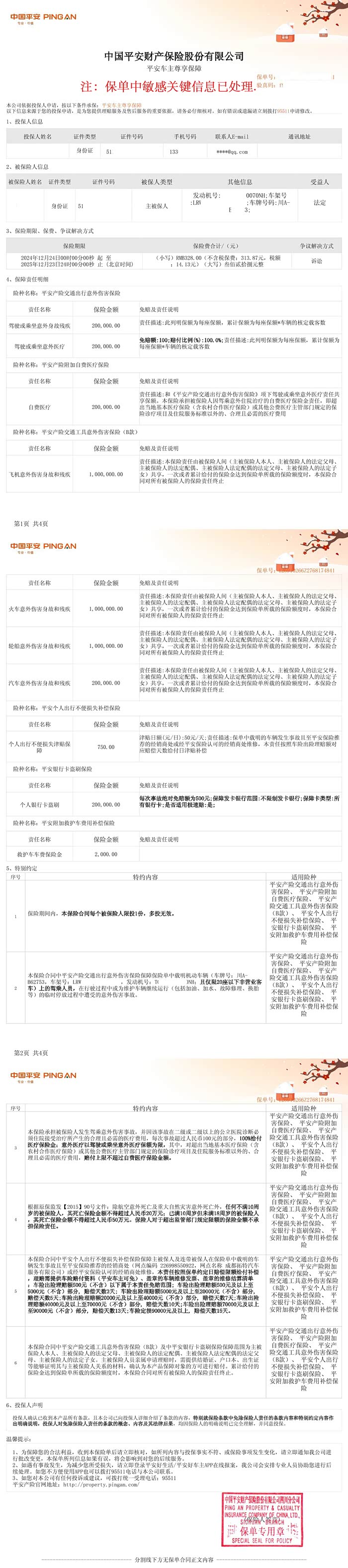
2025商业保险保单.
2025费用占比较高保险项:
[新能源汽车损失保险] 保险金额/责任限额:236531.04元, ,保费小计(元): 3631.15元;
[新能源汽车第三者责任保险] 保险金额/责任限额:3000000.00元 保费小计(元): 892.8元;
其它保险详见保单图片内容.

2025交强险保单.
1、基础险附加.
附加附加精神损害抚慰金责任险(三者)保额: 10000.00元
附加医保外医疗费用责任险(三者)保额:200000.00元

附加医保外医疗费用责任险(车上人员乘客)保额:4座万元/座
附加外部电网故障损失险保额:236531.04元
2、驾意险
司机乘客每座保额:20万元. (对基础保障座位险进行补充)

1、 第二年车损险保额下降,保费减少约600元;
2、 第二年购买保险渠道变化,通过授权服务门店购买,折扣返还约400元,
3、 第二年交强险下浮95元。
其它保险项目变化金额不大,所以第二年整体的保费金额较第一年减少了1000元左右。
系统出的项目保险费用不同渠道报价基本都差不多的,可以通过以下方式进行省钱:
1、 对比相同项目不同保险公司的报价;
2、 相同的保险公司,选择不同的渠道(线上直销/保险代理/汽车门店保险业务部……)进行对比,在保单价格基本上可能会有折扣力度优惠。
3、 对比保单,去除一些不必要的保险项目。
(注:保单内敏感信息已经消除处理)
游客
扫码下载
汽车之家APP
随时获取
最新汽车资讯