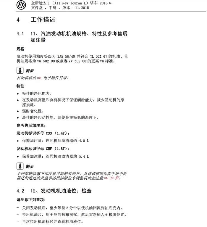
garmin965 2017/11/09 19:13:56 发表在 20楼
这么说是有什么道理呢?
fblwxy123 2017/11/09 19:18:33 发表在 21楼
美孚0w40粘度13.5,5w40粘度13.7,基本没区别,差在长效性而已。要车子起步快,稍微静音些,应该用0w30,粘度12.2,标准德系用油,包括金壳0w30。超过10万公里后再考虑0w40或5w40为上策,期间只要注意没大的消耗就放心使用!
garmin965 2017/11/09 20:03:43 发表在 22楼
好像很有道理,但不知您目前开的是什么车子呢?
fblwxy123 2017/11/09 18:59:46 发表在 19楼
0w30,0w40会后悔的
九洲一剑知 2017/11/09 20:07:17 发表在 24楼
为什么?能说明白点么?
fblwxy123 2017/11/09 20:16:21 发表在 27楼
另外补聪一点,世面上的5w30粘度普遍在10-11之间,要比0w30要薄,瞎用反而烧机油。
garmin965 2017/07/01 21:42:15 发表在 主楼
看图吧。5W-40,1.4t有机油消耗的换40黏度的试试吧。
bumihu 2017/11/09 22:04:53 发表在 30楼
注意一定要VW502 00, 不要相信VW504 00,504是阉割参数版本不适合我朝
garmin965 2017/11/09 22:29:29 发表在 31楼
上汽大众的官方回复如图。
山阳麦子2017 2017/11/10 11:09:24 发表在 34楼
11年途安,目前14万,首保后一直0W-40,嘉实多极护,一万一保养换机油,不烧。同期有一起买安安的伙伴,开始用5W-30,烧机油,后4S店“专家”推荐0W-40后改善很多,保养期内不用添加机油。个体情况给你个参考
garmin965 2017/11/10 11:14:36 发表在 35楼
5w30是ssss提供的吗?
山阳麦子2017 2017/11/10 12:49:36 发表在 36楼
都可以的,不必太计较是否4S,不假就好了。京东自营的,国产长城的全合都可以的
扫码下载 汽车之家APP
随时获取 最新汽车资讯