热门
让探险者趋于完美-ST版白令海灰改装及使用心得续篇 原创干货申精
1 269 发布于 四川 2023-06-06 22:07:48 只看楼主 热门标准
点击查看热门标准,热门算法维度通过账号健康度、浏览、评论、点赞、收藏、转发、反作弊等进行综合评判
修改帖子

此帖已被收录至论坛精选日报-装饰改装更多精彩内容戳这里


         一月份提的探险者2023款ST版,前期做了部分改装,主要是车灯、颗粒捕捉器、隔音、车窗膜。4千公里的时候在论坛贴了提车作业。详见以前的作业:https://club.autohome.com.cn/bbs/thread/9fee001b4710ec34/104590686-1.html
感谢大家的抬爱和版主加精。
        探险者目前里程1万多公里了,在使用过程对使用不满意的地方又做了一些后续改进,有些比较重要,有些是新的尝试。平时用车比较粗暴,烂路跑了不少,不到6个月进了2次4S店维修了(非质量原因),一次走野外非铺装路,前轮压过一块隐藏在草丛中的大石头,把前轮支臂拉杆顶弯了,报的保险,换了支臂和减震。
    另一次一个现代轿车违章变道(对方全责,对方保险赔付),探险者前保险杠的塑料件和右大灯罩子撞裂了。碰撞稳定性:碰撞后车现代轿车转了两圈横跨三车道,探险者车身没有任何偏移(两车车速都在70左右),车内能听见撞击的声音但没有明显的撞击震动。碰撞损伤:现代轿车三厢变两厢,探险者前保险杠的塑料件和右大灯罩子撞裂了,中网有变形,但中网内部加装的灯无任何损伤,前保险杠无任何损伤和变形。换件后没有跑偏、震动等异常感受。 使用结论:拦截车名副其实。

    另外使用过程有一些日常的保养心得,乘现在还有点新鲜劲,贴出来供大家参考和讨论,过段时间新鲜劲过了估计也懒得动手写了......

镇楼图:改装后的2023款探险者ST版白令海灰。


改了不少东西,但是外观几乎没变,只是车衣提高了原车的亮度

中网仔细看能看见内部的射灯

以下改装详情:


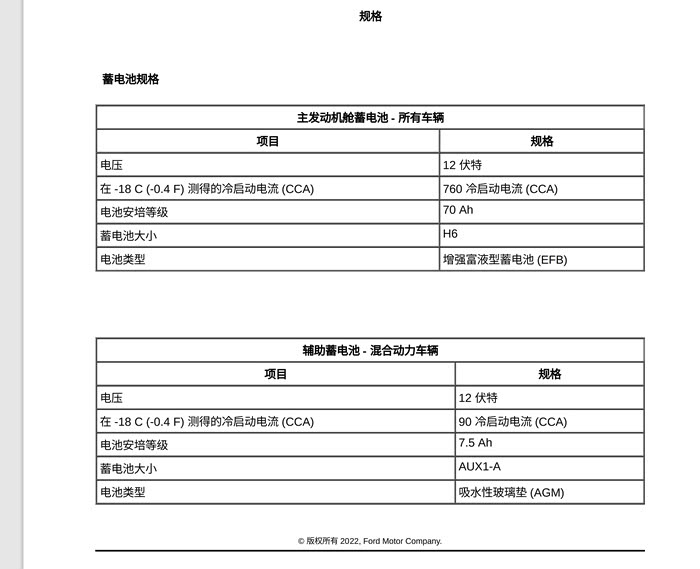
1、更换电瓶(必要改装)


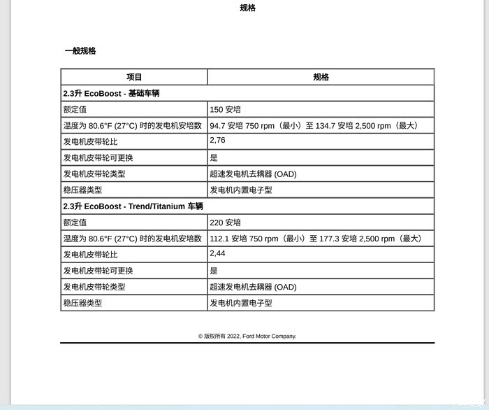
更换磷酸铁锂电池型号H8 90HA  cca 1600 
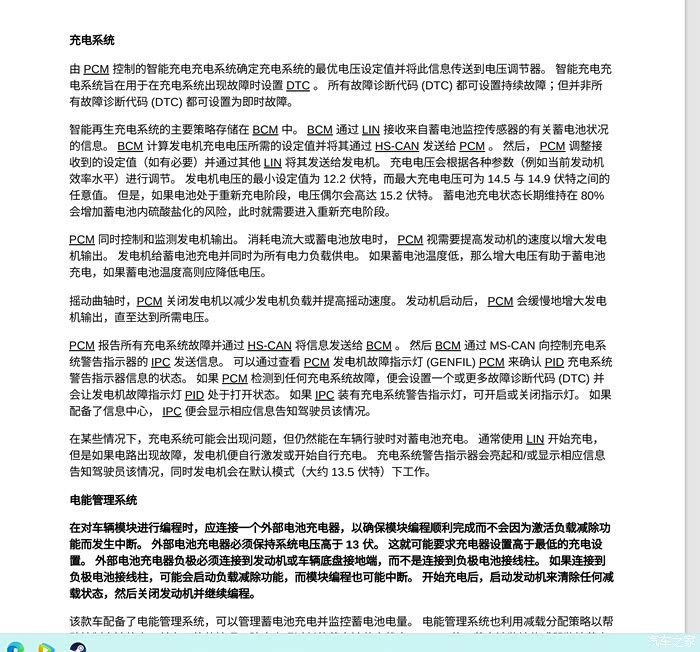
   探险者换磷酸铁锂电池能找到的资料不多,我来做个先行者,后面会有详细分析。换电池的说明字数较多,为了照顾懒人,结论优先:非常值得更换,磷酸铁锂电池比原车铅酸电池具备具备更大的充放电电流,充电效率更高,放电电压更高更稳定,换电池后的具体优点:1、启动更干脆、2、换挡更平顺、3、音响效果更好声音更干净、4、怠速状态发动机更平稳:a、冷车启动转速在1000转时,原本有个共振点有轻微抖动,现在基本感觉不到了。b、怠速状态打开空调AC(空调全负荷状态),原来有轻微抖动,现在几乎没有,即使温度调到最低、风量最大的AC全负荷状态也没有抖动。

我认为探险者的很多电气故障来源于电压不稳,类似黑屏、卡顿、重启、电动脚踏不展开、甚至怠速抖动都和电瓶亏电有关,车停几天福特派不能使用就不详细说了,那是常态。探险者配备的 EFB电瓶H6,属于富液铅酸电池,充放电效率都很不理想,探险者的远程功能都是在发动机不工作的状况下启用的,这些功能全部都是消耗电池电量,巨型显示屏也是耗电大户,自动启停功能也是个电池杀手,总之现有的电池和充电系统的特点就是耗电量大、充电效率低,如果是经常短途,充电量跟不上用电量,馈电是显而易见的结果。实际测量也证实了我的推断,我的原车电池在正常使用的条件下,电量只有57%。虽然性能完好(cca标称700实测822,寿命100%、CCA指标大于标称,但是电量只有57%),这还是在不经常短途以及上车就关闭启停功能的条件下,可以想象如果车友经常短途用车以及常用启停功能,电瓶缺电是可以预料的结果。实际测试:正常使用,停车基本不超过两天,原车电池电压12.37V,cca标称700实测822,寿命100%、电量剩余57%,馈电边缘。

我看到不少车友都换了瓦尔塔 AGM H8 92ah,并且取得了很好的效果。AGM H8比原车EFB H6电池能承受更大的充放电流,充电更快,并且容量也比原车大,所以能大大改善原车电池容易馈电的缺陷,实际效果比原车电池好可以预料。
         磷酸铁锂电池比AGM有更高、更稳的放电电压平台(电压平台比铅酸电池大约高0.8V),充放电流也比AGM大很多,如果适配探险者的充放电系统,用磷酸铁锂电瓶是不是更好呢?我查阅了探险者电池系统充电策略资料,探险者应该有两套充电策略,现在启用的这套充电策略适合AGM电瓶,也完全适合磷酸铁锂电池,反而这个充电策略不适合原车的EFB电瓶,因为适合AGM的充电电压上限在14.8V(磷酸铁锂在14.6V,但成品电瓶都有限压措施,不用担心),而EFB电池的最高充电电压在15.5V-16V,所以现有的的充电策略下,最大14.8V的充电电压无法让EFB充份充电。不知道另外一套充电策略是否适合现有EFB电瓶,不想换电池的车友可以考虑一下另外一套充电策略是否可用。
   根据以上查证资料,决定尝试用磷酸铁锂电池替代原车EFB电池。首先是电池规格,因为有很多车友更换了H8,可以确认电瓶安装位置是可以安装H8规格的。 然后我查找H8规格的磷酸铁锂汽车启动电池,意外发现有好几个厂家在生产磷酸铁锂的汽车启动电池,并且有H8规格的成品,容量范围在90-100AH,CCA 范围在1000-1600之间,自带过充保护。价格区间在1500-2000.选了一款CCA最高的买,,实测CCA1600。
     磷酸铁锂电池的诟病是低温性能相对三元锂电池偏低,但是磷酸铁锂电池的低温性能和铅蓄电池比较却差别不大,所以用磷酸铁锂电池替换原车的铅酸电池低温性能差异不大。安全性方面有很多测试了,耐热,穿刺、碰撞都不会有明火,并且几年前就有很多车型在使用,另外成品也是正规厂家的产品,安全性应该没问题。所以用我的探险者来做小白鼠吧。
   目前更换感觉:点火极其干脆,加速换挡更平顺,以前加速过程有一个突跃点需要稳油门,现在这个突跃点几乎感觉不到了。怠速开空调(AC开启)没有任何抖动,以前怠速开空调有轻微抖动。音箱声音更干净,人声更清晰。其实也没什么不可思议,磷酸铁锂电池平台电压比铅蓄电池平台电压高了0.8V,并且电压更稳定。磷酸铁锂工作电压维持在12.8-13.2V,而铅酸平台工作电压维持在10.8-12.5V,无论启动点火还是燃烧时的电弧强度,磷酸铁锂平台都有很大的优势,磷酸铁锂电池对音响音质的提升是共识,这里就不多说了。换挡更平顺确实是意外惊喜,推测也是电控系统的电压更稳带来的效果。

火龙线、加强地线提供的那一点点电压稳定性都对电气系统有效果,何况0.8V的稳定电压提升,有更好的效果也不那么难理解吧(火龙线和加强地线也买了,但是可以不用安装了,只能浪费了)。汽车启动电瓶的作用不仅仅是启动发动机,电瓶类似大电容,稳压的作用也不可忽视,并且馈电的电瓶会成为充电系统的拖油瓶。

实际测试:磷酸铁锂电池,充满后14.6V,放置两天电压稳定在14.1V,5天稳定在13.3V,装车后稳定电压13.3V。磷酸铁锂大部分电量的放电电压在12.8-13.2之间。通过我安装的行车数据显示,可以看到发电机并非一直工作,只有电压低于12.8时发电机会启动13.5V左右的浮充电压,并且很快就充满。长期搁置发电机会用14.5V的电压满负荷运行充电,并且很快就充满,日常使用几乎没有出现14V以上的充电电压。而原车电瓶因为充电效率低,发电机几乎都在14V以上运行。
     和铅酸电池相比,放电电压高并且能维持在更窄的电压范围,所以能给给汽车电控系统提供更高和更稳的电压,电压平台比铅酸电池平台高出0.8V,有利于电气系统的稳定(这个好理解吧?就像电脑CPU和内存超频都要提高电压才能让系统更稳定)。 3、正常使用三周后CCA超过1680,寿命100%,电量满电100%状态,这两周故意经常停车(发动机不启动)听音乐、灯开启,说明磷酸铁锂电瓶完全适配探险者的充放电系统。因事故在两次把车放在4S店,分别停了两周以及20天,福特派远程一直可用,20天电瓶电压13.2V,电瓶电压与平时一致,启动干脆和平常无差异。高速路跑了40公里电瓶就补满了。我有行车数据显示,可以看到前40公里发电机满负荷运行(14.5V),40公里后发电机处于浮充状态(13.6V)。
换完电瓶后可以重置车机中的电瓶寿命,当然不重置也没什么问题。重置电瓶寿命方法:
1、按启动键通电但不启动发动机
2、快速闪五下远光灯
3、刹车3次踩到底松开
后面两个步骤需要快速完成,以上步骤做完仪表盘电瓶图标闪烁即表示重置成功

 附加说明:想要讨论锂电安全性问题的请先分清三元锂电池和磷酸铁锂电池的区别,虽然它们都称为锂电池,但是性能特点完全不同,不要听说锂电容易着火,就迫不及待来下结论哦。

注意:踏板还有另一种情况也会出问题:频繁开关车门会使电动踏板死机,也会造成踏板无法展开或者无法收回。重置方法: 左后门连续开关5次,第六次拉开车门,踏板会重置。
图例:

新电池第一次充电状态

磷酸铁锂电池,使用过程数据。停车2周以及20天,正常使用一天就满电了,CCA 1724,大于1600的标称,寿命无损耗。

原车电池日常正常使用常规储电电量不到60%

 原车电池,拆下来放在车库内20天后自放电电量由57%降至43%。CCA799大于标称cca700,寿命无损耗。

原车电瓶充电策略

原车电瓶充电策略

原车电瓶充电策略

原车电瓶充电策略

原车电瓶充电策略

原车电瓶充电策略

2、360升级改装(重要改装)


照顾懒人,结论优先:值得更换,没有360的车型更值得加装。能更清晰、更方便、更完全地了解行车周边环境 ,可以说在车内能无死角观察周边,能提高行车安全性,我认为值得放弃ST版原车的360,采用这款非原厂的,原车没有配备360的更值得安装。
   因为上次走非铺装路被石头硌弯了支臂,觉得现有的360在复杂路况略有不足,所以考虑寻找改善方案。 原车360在线升级后,完全是个失败的产品,我认为还不如不升级。升级后全景没有任何改善,反而倒车轨迹线和实际严重不符,按照倒车轨迹线倒车会有擦挂的风险。这次长安福特原厂升级除了倒车影像大了,功能上没有任何提升,倒车轨迹精确度还不如没升级以前,并且这么大个屏幕有一半没利用。  正好看到有适配2023款探险者的360,所以做了尝试。让车主放弃原车已经有的360,去选装非原厂360,长安福特应该是独此一家吧?看看别人360的效果,长安福特的工程师们,脸红么?
    改装效果:360在汽车通电时会自动环绕周边检查(开车前不用肉身走到汽车前后查看了),当然也可以在360激活状态自己随意观察。左、右转弯灯、倒车、和双闪可以激活360,视线清晰,倒车轨迹精度很高。在360激活的状态下,可以划动摸屏任意旋转观察角度,车内能无死角观察周边,安全性提高不少。并且同时具备前后左右4路行车记录。 改装不影响原车的任何功能和车机系统,不改变原车电路,不影响自动泊车。唯一的改动是左右两路因为要加装摄像头,所以需要在反光镜下打孔。原车没有360的强烈推荐。原车有360的根据自己实际情况吧。这款360,不到4千块,某宝许多商家都有,请自行搜索,为避免广告嫌疑,这里不提供商家了。

转向灯

左转向灯+左转向

倒车,后方物体非常接近

倒车、提醒后方物体

3、中网内部射灯(雾灯)(只适合ST版改装)


中网内部射灯(雾灯)(只适合ST版改装)
   照顾懒人,结论优先:ST版可以安装,效果很好,但是安装比较麻烦,需要另作支架,使用有风险(可能会被交警查)。常走城外夜路可以考虑。
 2023款全系取消了雾灯,所以自行安装了中网雾灯和射灯,射灯为激光灯,雾灯为LED灯,都是低色温黄光以提高雾天穿透性能,雾灯远近光可调,射灯和雾灯都带透镜,避免散射影响对面。探险者中网内部没有固定中网灯的装置,所以这个需要定制灯架。另外只有ST版的蜂窝中网才能装在内部,其他版本中网的遮挡太多,效果应该不会太好。要让灯的位置刚好对应中网孔的位置很困难,我自己定做了三次支架才搞好,支架要保证灯头能够上下左右平移以及旋转,只有各个角度都能调整才能保证每个灯都正好对应中网孔的中心点,以及后期调整合适的照射角度。
    这个灯平时不用的,道德帝圣母婊退散,因为刀不会杀人,人才会杀人,有没有不是问题,怎么用才是问题,没改装车灯但会车不关大灯的远光狗可不少,所以这个帖子只讨论技术问题,想给自己立碑的道德帝、圣母婊请自行开贴。

单排4只雾灯


支架及安装方式

4、液压杆(升级改装)


 照顾懒人,结论优先:花小钱效果很好的改装,值得。
   手动撑杆是大家吐槽挺多的事,小钱可以解决,原位替换,原车的手动支杆也可保留。不要说机盖不经常打开、液压杆没用,成都洒水车的运行频率,可以让你天天感受雨后的路面,玻璃水消耗巨大,开机盖加玻璃水是经常的动作,这时候液压杆的好处就体现出来了。
图例“液压杆以及原车手动支杆可以同时保留。

液压支撑

原车手动支撑可以保留

5、下护板(选用改装)


照顾懒人,结论优先:建议加装,建议选装玻纤或塑料材质的护板。
探险者变速箱油底壳塑料的,大面积裸露在外,行驶过程石头弹起来都可能造成损伤,所以安装一个遮挡物还是必要的。我买的铝合金的下护板,安装后有共振,后来加装了橡胶垫圈才消除了共振。考虑到主要作用是遮挡石头弹射,所以玻璃纤维或者工程塑料完全够用,还避免了共振问题,因此建议加装玻纤或塑料护板,原车发动机护板可以保留,再买一块变速箱护板就行了。这个车不适合重度越野,所以锰钢没啥必要,铝合金重度越野防护不够,防石头溅射玻纤护板完全够用,玻纤和塑料护板还避免了共振。铝合金的护板价格比其他两种材质贵很多(我买的铝合金的750,玻璃纤维或工程塑料的200左右就能买到了),看起来高大上,但用在探险者上效果未必最好,本人实际使用心得,供大家参考。
   另外提一下,发动机碰撞下沉是发动机和支架一起下沉的,而护板是安装在发动机支架上的,所以护板不会对发动机下沉造成影响,凭想象以为加了护板会遮挡发动机下沉,这类话题就不要再讨论了。

下护板部件

6、隐形车衣(选用改装)


照顾懒人,结论优先:容易划伤漆面的用车环境建议加装,选用脂肪族TPU材质、10mil以上厚度的车衣。
  因为我经常走山间小路,路边杂草、树枝容易擦挂漆面,所以加装了TPU车衣,脂肪族TPU材质,10mil规格, 总厚度15mil。贴了TPU车衣除了防止刮蹭,还可以避免自动洗车对车漆的伤害,这样在加完油后可以在加油站顺便洗车,也可以常用自动洗车,节约大量洗车时间。
       注意贴隐形车衣之前要保证漆膜没有损坏,否者损坏部位贴了膜会起泡,很难看。重要、重要、重要。有损坏的漆面贴膜前必须先把漆面补好再贴,不要想当然以为车衣能够遮挡漆膜缺陷。我的GLE就是门边漆面有一块很小的不起眼擦挂,贴膜后漆面有缺陷的地方,车衣会形成气泡状的白点,很明显。后来整个车门的车衣撕下来,漆处理完后重新贴,很麻烦。探险者贴车衣施工时间6小时以上,做好时间规划。车衣材质有差异,常见材质有PVC、TPH、PU、TPU,就算TPU也要分脂肪族和芳香族,选购时一定要问清楚,它们的区别自行百度很容易搞清楚。建议选用脂肪族TPU材质,正常使用10年问题不大。根据用车情况,推荐10mil以上厚度的TPU应对野外树枝擦挂和自动洗车时对油漆的损伤。现在TPU车衣相比几年以前性价比高多了,万元左右就能搞定。

有车衣和无车衣的亮度对比

车衣可以解决的擦挂:这个擦挂看起来挺厉害,但没有伤到原车漆,车衣加热后恢复原状

7、行车电脑数据监控(选用改装)


可以更加直观了解你的汽车状态,有兴趣的可以选用。可以监控各种参数,特别是电瓶电压、涡轮压力、空燃比、排气温度、发动机负荷等,可以及时掌握汽车状态,有问题及时发现。如果刷了ecu建议配备,刷ECU提高了性能上限,如果无节制地踩油门容易使动力系统超负荷,监控数据可以在极限来临前松开油门,避免系统超负荷,损坏发动机。我们常看到改装车有一排仪表,那个不是为了好看,是真的有用的。附带的GPS位置、海拔、车身倾斜角也是不错的功能(当然原车简陋路模式也可显示车身角度,这个可以在任何时候显示)



8、保养


保养用的机油、机滤、空滤、空调滤等都是非常常见成熟的产品,有详细说明但不再附图
车是工具,不需要小心翼翼地使用,但是工具的保养是必须到位的。看到很多人开车小心翼翼,过个减速带都怕把车磕坏,一点点划痕都心痛得不得了,但对保养却是能省则省,实在是舍本逐末。保养手册只是个参考,车主要根据自己得用车情况选用合适的保养频率。

1、机油选用:
照顾懒人,结论优先:探险者的机油掌握三个关键点:1、 颗粒捕捉器没有更换的,机油必须要低灰分的。换了可以不要求。2、粘度0W-30,或5w-30,3、机油级别SP。

探险者机油三个重要指标:1、粘度:5W-30或0W-30,0W-30最好  2、机油等级:SP,3、机油额外要求:低灰分,改了颗粒捕捉器可以忽略第三条。探险者使用的机油,如果没有更换颗粒捕捉器, 美孚超金0W-30SP最优,拆除了颗粒捕捉器用美孚黑金0W-30SP最具性价比。这两种机油使用1万公里都问题不大(空滤换勤一点,不要等机油一起换).
    机油大家可能更关注了粘度,很少关注机油等级,灰分关注的人更少。首先探险者要用SP级别的机油(维修手册要求),其次要用低灰分的机油,换了颗粒捕捉器可以不考虑灰分。不符合要求的机油也许能用,但一定不是最佳。比如SP级别的机油成膜强度更高,适合涡轮发动机、高负荷发动机,低级别的机油不是不能用,但是高负荷时容易拉缸。不考虑机油灰分短时间不会有明显影响的,就算是高灰分机油,也不会立即堵塞颗粒捕捉器,但时间长了必然会堵塞。
     探险者保养手册上要求的机油是5W-30SP,并没有特别要求灰分,探险者作为全球车型,其它国家如果没有颗粒捕捉器就可以不用要求低灰分机油,但对于有颗粒捕捉器的车型,不要求低灰分机油,颗粒捕捉器容易堵塞,(颗粒捕捉器再生程序也无法解决灰分问题)。看到好几个车友提到更换颗粒捕捉器后油门变轻、油耗降低,基本可以断定原车的颗粒捕捉器已经有堵塞了。我是提新车就换了颗粒捕捉器,我可以确定新车更换了颗粒捕捉器,油门感觉和油耗和没更换前比较没有任何差异。如果换了颗粒捕捉器后感觉轻快并且油耗降低,那就表明颗粒捕捉器已经有堵塞的现象了。不知道长安福特是否根据国产后的实际情况,对机油说明书做了相应的调整,所以4S店的5W-30机油是否低灰分请自行查阅,不做评价。
  4S店首保的机油我不到2000公里就换了,然后每年一次的免费保养依然换的同样的机油,不到1000公里又换了,现在用的是美孚超金0W-30SP,比较4S店的机油,发动机非常平稳、非常安静。(换机油时某东美孚黑金0W-30SP缺货,只好加钱上超金,贵了50%,因为换了颗粒捕捉器,贵出的部分没有起到任何效果。注意金美孚还有一款0W-30的全合成机油,但机油等级是SL,不适合探险者,注意区分),
当然我用这款机油并不是为了低灰分,因为我的车换了颗粒捕捉器的,只是因为我经常去高原低温地带,并且不习惯热车,所以看重的是0W有更好的低温流动性。
另外提一下,带颗粒捕捉器的车不要原地热车太久,油温没起来之前,低速缓行比原地热车更好。


2、自己换空气滤、空调滤(病毒过滤),很简单的事情,在现在这种空气质量很差的环境,自己能随时更换空气滤和空调滤,对人对车都能提供更好的保护。

 空滤勤换。 空滤作为进气过滤器,是保护发动机最重要的部件,特别在沙尘天气需要勤换以保证顺畅的进气。探险者更换空气滤真的太简单了,自己动手,非常方便。换新、换新、换新,特别不建议把空气滤取下来用压缩空气吹一下再装回去,因为压缩空气可能吹破滤纸,滤纸上一个小洞,进去一些小沙粒,你的发动机缸壁就可能多了不少划痕。探险者原厂空气滤也就120块一个,其它品牌的几十块就能买到,自己动手,勤换成本也不高。

空调滤

可以换用多效防护型空调滤芯,几个做汽车空滤的大品牌都有适合探险者的空调滤。多效防护型空调滤芯类似家用的空气过滤机,可以过滤病毒。滤芯更轻,过滤精度更高,过滤速度更快。更换滤芯后新风系统很容易就能将车内PM2.5降低到个位数,并且速度很快,这是原车滤芯无法达到的,这种空调滤芯比原厂滤芯贵,但是值得。空调滤在副驾手套箱后面,卡扣比较脆弱,拆卸要小心。

其它出行附件,探险者的大空间可以装载更多的出行装备


1、磷酸铁锂蓄能电池(这个和前面的磷酸铁锂启动电池不同,电芯和电控都不同,充放电特性不同,这个没有CCA指标的,作用是给车载电器供电),12V,160AH,两块,每块存电约2.1度。280X280X160的尺寸,车上常备一块,长途带两块,6座车第二排中间过道和后备箱各放一块。配上逆变器就是移动的市电,旅途中可以用家电。节假日堵车、进不了服务区、以及野外都很方便
   车载电池不要用三元锂电池,虽然三元锂电池重量更轻、容量更大,但是三元锂电池被碰撞、穿刺容易爆燃,也不耐高温,放在车上还是要考虑安全性。很多集成了逆变器的室外移动电源都是三元锂电池的,注意选用。


2、1.5KW逆变器一台,220V电源,提供足额220VX1.5KW的交流电,可用于电磁炉、咖啡机、呼吸机、制氧机、抽水泵等大功率电器使用。
磷酸铁锂电池放电电流1C是非常非常安全的,所以160AH的电池,放电电流160A是小意思,12V160AH,放电功率12X160=1920W。所以配个1.5KW的逆变器满负荷长时间使用也非常安全。
逆变器功率很多虚标的,要注意区分。这台1.5KW的逆变器的个头比很多3KW逆变器+电池的个头都大了。电磁炉最容易检验是否虚标,很多标称3KW的逆变器带不动1.5KW的电磁炉。


3、车载冰箱,18升、45W,568X330X262的尺寸,满座状态也可以轻松放在后备箱。12V点烟器或12V电池直接供电,不需要逆变器,声音很小,能冻到零下20度。一块160AH电池能支持连续启动运行45小时(到了设定温度机冰箱会自动停机,所以使用时间会比45小时更长)。随时有雪糕、冰淇凌和冷饮,小朋友的最爱。


4、车载热水器 
12V 120W的车载热水器,体积几乎可以忽略。不需要逆变器,储能电池直接供电(探险者的点烟器接口标称的10A,120W,但超过100W的电器还是不要直接插点烟器接口,大概率会把接口烧坏),20分钟能烧开水400毫升(海拔500米),会自动上水,和家里的功夫茶自动热水壶一样。安装在前排扶手箱后面,不占空间也很安全。可以配水箱,也可以不用水箱直接从矿泉水瓶中抽水。



充气泵、补胎套装之类出常规附件就不另外讨论了

以上改装以及保养完毕后,探险者基本可以达到最佳的使用状态。


日常使用备件及维修费用
总体而言,探险者更换零件的价格不高,一些跑烂路的易损件,比如前支臂拉杆、减震器等,单只材料费都没过千,随便造不心疼。2023款的大灯总成要上万,但大灯一般不会坏。简而言之,探险者很适合作为长途旅行的工具,易损件价格不贵,换件成本不高,造起来不心疼。
4S店维修时间:这是我最不满意的地方,4S店说因为是新款,所以备件不齐,第一次换支臂拉杆和减震,用了2周,第二次因为前保险杠的一条线束没货,车在4S店放了足足20天,希望以后备件储备能够有改善吧。
4s店维修价格:如果自己的保险赔付要仔细对比换件工单和实物,避免花了钱但实物没有更换的情况,虽然是保险赔付,但赔付价值过高对后续保险费用有影响,对方保险赔付无所谓,半眯眼睛,难得糊涂。

  • 装饰
  • 改装清单
  • 车辆实拍
最后编辑于2023-06-07 16:35:25
很抱歉,该主帖尚未满足精华帖15张图片要求,不能予以精华,更多精华标准点击此处查看
修改主帖
内容系网友发布,涉及安全和抄袭问题属于网友个人行为,不代表汽车之家观点,可联系客服删除。
举报
IP
回复
共14页
1 23456 ... 14
20条/页 前往

更多> 精选帖子

更多> 精选视频

扫码下载
汽车之家APP

随时获取
最新汽车资讯