咕咕叽叽:新版本磁护初体验,电商、实体店何去何从?
1 203 发布于 2017-06-02 10:17:47 只看楼主 热门标准
点击查看热门标准,热门算法维度通过账号健康度、浏览、评论、点赞、收藏、转发、反作弊等进行综合评判
修改帖子
    四月初把老婆的12款福克斯1.6L置了,换成了最新款的高尔夫1.4T,7速双离合。福克斯老款1.6L这车怎么说呢,外形确实深得我老婆意,但是驾驶体验的话只能满足一下新手。加上前前后后这个车已经用过10多种油了,没玩油的空间了,而我也一直也想搞一个德系小排量车型去玩油,因为选择余地很大,初期玩30德系标准油,后期玩40粘度油,且新高尔夫的操控和性价比还不错,综合考虑下于是拿下了这个车。

一:选油篇。
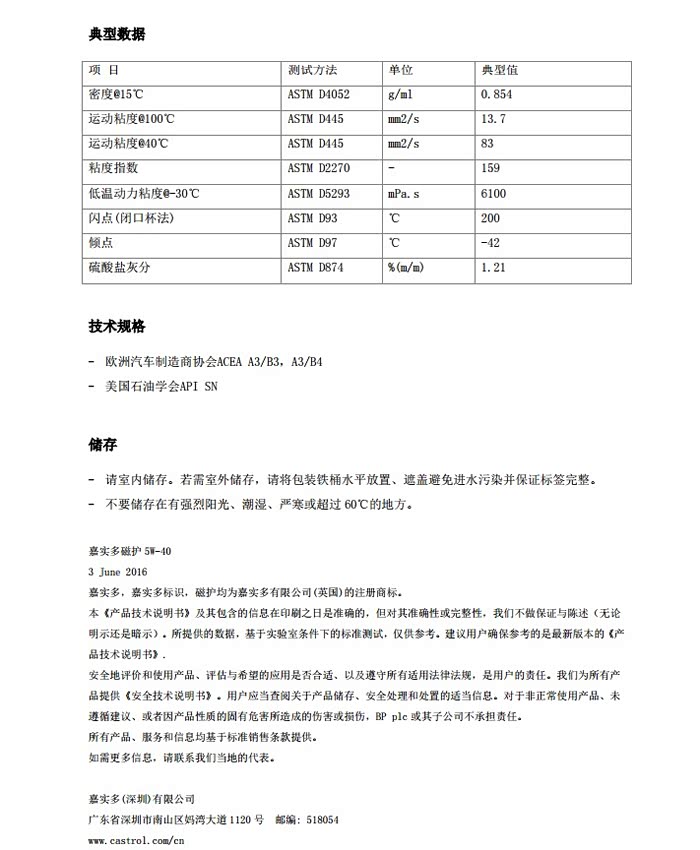
1. 最近三大品牌都推出了自己的新品,壳牌的金装极静超凡,美孚的金美孚新20及其30粘度,以及全新嘉实多磁护。以我个人的用油习惯,和我老婆的驾驶习惯我其实是首选30德系标准用油的。但是论创新度的话,壳牌的金装极静是延续之前老版本极静超凡喜力的技术,金美孚的20以及30粘度是对于金美孚这一系列粘度的补充,而新一代嘉实多磁护则是升级为全合成机油,且增加了全新的双分子锁合技术,且磁护5W-30由之前的30德系标准用油变革为了运动粘度10.1,A5B5认证的日韩美系标准用油。加上自己马上要自驾去成都跑一跑一些配件易损件的进货渠道,打算在高速上拉一拉新车的磨合,拉高转速的话肯定首选40粘度的机油,且我自己也想在成都这个据说很堵车的城市感受感受新磁护主打的频繁启停的保护能力是否属实。于是乎,定下了全新磁护5W-40作为脱保后的首款机油选择。

图1:官网截图

图2:官网截图

    说实话,嘉实多官网查参数其实挺好找的,就是版本太多了不方便新手查询,这里直接贴图造福车友了。

图3:新磁护5W-30

图4:新磁护5W-30参数

图5:新磁护5W-40

图6:新磁护5W-40参数

    以我个人习惯,13.5-13.8左右的运动粘度,我都习惯定义为40粘度里面适中的粘度,上14就属于偏粘稠的粘度,下13.5的就属于较清的40粘度机油。其实选油的东西,之前那篇给小白车主的科普贴已经写的很清楚了就不多说了,选油这东西其实作为私家车主,新手司机的话你要确定你适合什么就用什么就行了,老手则是清楚自己想去玩什么,这个品牌是怎么样子的,它的基础油添加剂是怎么样子的,换这个带来的优缺点在哪里就行了。就比如我此次换新一代嘉实多磁护,目的性是很强的:首先我可以感受全新嘉实多磁护的使用效果,因为在我看来新款磁护是三大品牌的新款里变革最大的一款我十分的好奇且期待;其次我既然要跑1200公里的高速且来回就是2400公里,要磨合新车拉拉高转速30粘度的德系标准用油肯定是不满足的;接着我很好奇40粘度的机油在堵车路况也就是说频繁启停,固定在中低转速的情况下是如何做到如它的宣传一样表现会很出色的;最后就是好奇双分子锁合技术的保护能力到底有多神奇。

二:换油篇。
    熟悉我的人都知道我热宗于玩油且研究电商渠道购油无非就是为了省钱从而变成了爱好,但是新一代嘉实多磁护5W-40在网上还真不好买。要么就是太贵了,要么就是太便宜了,要么就是是我不熟悉或者没买过的商家不敢完全的放心。刚大学毕业在嘉实多经销商那里做过销售,加上是出差工费报销便决定去嘉实多授权经销商门店进行保养顺便看看老友。
    前段时间看了小雷写的那篇“他视角里的机油行业”,写的是真的很棒,以一个完全客观的视角从电商从业者+实体经销商渠道的立场去分析了近几年行业的一些变化,也想侧方面了解一下这种品牌形象快修店的经营情况而看看现在后车市场的品牌终端店的发展情况。

图7:门招高大上

图8:新老版本正面对比图

图9:新老版本背面对比图

图10:新版正面图

图11:老版正面图

图12:新版背面图

图13:老版背面图

图14:新版背面大图

图15:老版背面大图

图16:底部图

图17:瓶盖图

图18:开瓶图

    我个人换油前都喜欢倒一点机油出来摸一摸,首先说明看机油的颜色和闻机油味道去辨别机油真假是不靠谱的,详情可以去看我那篇给小白车主的科普贴。我这么做的目的在于喜欢看一看机油的流动性和用手指戳机油感受一下它的润滑度,有无颗粒杂质,手指分离感受机油的吸附性。这些做法没有什么科学性的,纯属个人习惯。因为对于以前那种用废油提炼的假油来说,是有意义的,现在的假货做工没那么次这种做法已经没有任何意义只是自己保留的一个习惯。且既然选择了嘉实多的形象店,我是必然不会担心假货问题的。

图19:倒出

图20:感受吸附性

图21:阳光下看看有无颗粒杂质

图22:1万出头就这么脏了

图23:免费玻璃水

图24:在店里的马勒和维克斯之间选了后者

图25:做工还行主要是价格实惠

图26:号称北美第一品牌全球销量第二的维克斯

图27:师傅主动拿出来吹一吹点赞

图28:系上餐巾准备开饭

图29:原厂的全合成放出来是真的好黑

图30:能保证新机油更快的进入新机滤也能保护新机滤

图31:机滤入坑

图32:专业工具准备加固

图33:加固以防止没对齐螺纹压力过大机滤爆出

图34:清洗机滤周边渗出的机油

图35:小哥花臂很帅

图36:开始换油

图37:注意看颜色在不同光线下更呈金黄色了

图38:换个角度更金黄亮了

图39:再换个角度又变成褐色了

图40:满满4L加完

    还是再强调一下,通过机油颜色去对比真假真的没什么意义,倒出的量不同光线程度不同以及角度不同机油拍照和目光看到的颜色是一定有出入的,大家可以看图光是一个简单的倒油过程,我就照出了2-3种不同的颜色。

图41:检查有无机油渗出

图42:服务态度再次点赞

图43:洗洗更健康

图44:洗洗更健康

图45:洗洗更健康

三:感油篇。
    换完油后我个人习惯是,先大油门原地轰高转速,让新油快速的循环整个发动机,顺便听一听高转速的声音情况。
原地踩到最大转速是3800转,就声音来说较为雄厚有力,没有破音现象,关上窗户除开发动机的轰鸣声没有其他声音。

图46:轰地板油

    接着,松开油门原地怠速5分钟或观察转速情况,转速回落至800转。车越好,油越好,以及车况越好的话,转速是会越低的,对于一款经济型轿车来说,800转速是很不错的了。让人惊喜的是,嘉实多这个并不主打控音的品牌,怠速声音居然很轻很轻几乎听不到,这算是一个我新发现的卖点,至于抖动方面因为是新车且新换的机油,抖动也是几乎感觉不到。

图48:原地怠速5分钟后的情况

四:评油篇。
    在我写这段文字的时候我已经完成了往返成都的2000多公里行程。抛开价格方面,新一代嘉实多磁护的综合评价我可以打到80分以上。首先说下换油后高速的体验,动力方面感觉是优秀于壳牌的,持续高转速声音方面是让人惊喜的很雄厚,主打的保护抗磨方面因为没拆洗发动机看所以不能定义,但是以持续高转速的声音表现的话相信润滑度是很够的,没有任何金属撞击的声音或者机油油膜度不强的撕裂声。在成都的外环路况还好,市中心是的确堵车,就频繁启停的中低转速路况来讲,油门响应度一般,这是基于它运动粘度中等造成的,声音的话持续惊喜很静音,而频繁启停造成的发动机磨损及其保护情况因为车新所以看不到,不过综合体验下来相信是能如广告词所说的。磁护作为一款刚定义为全合成的机油,且与嘉实多极护适合哪些性能体验者和驾驶爱好者的定位不同,它更适合一些城市生活中的普通家庭用车。至于嘉实多磁护的5W-30(嘉实多磁护启停保),因为卖了之前的福克斯,所以很遗憾不能进行使用体验,但就新磁护5W-40给我个人的使用情况下,我觉得可以对全新磁护启停保5W-30去进行尝试,特别是针对部分法系小排量车主,A5B5的30粘度机油选择余地本身就不多。另外,根据产品介绍,嘉实多磁护启停保5W-30更具有燃油经济性,也更适合配备了发动机自动启停技术的车辆。
    随着灰壳5W-30 SN的停产停售,极护5W-30定价较高,新嘉实多磁护启停保5W-30这款运动粘度10.1的低粘度机油应该还是会在市场中占到一定份额的。
    最后提醒一下大家,记得根据自己的车型、车况、路况、使用习惯、驾驶习惯以及使用手册的推荐来综合选择适合自己车的润滑油。

五:行业感受。
    我微信其实关注了很多关于后车市场的公众号,最近最大的事件应该算是车蚂蚁倒闭解散拖欠工资了,有人会好奇车蚂蚁是什么,借助百度简单的说就是:
    车蚂蚁,国内第一家真正意义上的汽车后市场本地汽车生活服务O2O平台,创立于2013年,经过近两年的发展,已经成为汽车后市场生活服务类平台中的领军企业。车蚂蚁服务范围包括汽车保养、汽车美容、汽车维修等,更在近期重磅推出“三大管家”(保养管家、美容管家、维修管家),旨在为车主解决用车过程中产生的各种服务难题,为车主提供更便捷、实惠、可靠的汽车服务。
    其实综合小L那篇非常赞的帖子外,我自己在退出机油经销商销售体系后也从事后车市场相关的一站式保养快修店。
从几个方面去测评分析:
(1)经销商方面:
    以之前销售部同事也是现在销售经理朋友的反馈来看,经销商现在的确是一片抱怨之声。产品越来越没利润,厂家任的务量还持续增加或者说居高不下。在这个大鱼吃小鱼或者小鱼被饿死的时代,大的经销商还是有钱可挣但是都是辛苦钱不存在暴利一说且挣钱很不易,小的经销商等着慢慢被饿死或者考虑其他的模型以求生。
厂家的做法是:一,管控电商保护价格体系;二,增加厂家对经销商的促销力度。
    相信大家也看到了,今年开始众多品牌开始对价格进行管控,电商平台本身也在对不良店铺进行打压。我也向有TB店的朋友请教过,他做进口化妆品的真货和高仿货都有,没有正规证明和资质或者正规单据票据的店,TB在大力封杀,他们现在是封一家店重新开一家店,然后把老客户和铁粉往微信和微店转移保证不流失。正如小L所说,壳牌,力魔,新日石等品牌有国内市场正规授权资质的,要么就是统一价格保护价格体系保护经销商合理利润保护市场的合理环境,要么就是排挤进口版本的冲击。
    因为网络的飞速发展,价格变透明以后,越来越难卖起价格,且因为网络平台的日益成熟,一些之前被大家不熟悉的国外大品牌或者小众品牌的出现,也瓜分了市场很大一块蛋糕。
    经销商体系在中国市场是不会消失的,就这十年年来说还不会完全消失。这是基于中国市场太大了,国土面积太大了,品牌商很难以一个厂家就管便全中国,消耗的人力物力财力是难以想象的。那么经销商体系的存在就是在于厂家降低成本,能更好的管控市场。我厂家管你经销商,你经销商负责你最熟悉的本地市场就行了。但是因为市场以及信息化时代交易模式的转变,很多经销商是会被淘汰的,因为已经无法支撑了,这是很冲突的。那么,对于消费者来说是好事,因为中间商变少了,价格就能更实在了。所以,经销商体系面临洗牌,但是绝对不会完全的消失,至少在目前国内这个大环境下,太难太难。
(2)电商方面:
    和小L观点不一样的是,我不认为电商是一个所谓搅局者,虽然他所谓的搅局者是打了引号的。我个人认为,电商其实更像是一针催化剂,但没把握好量。
    首先国外的电商和国内的电商是不一样的,这一点不止一家专业媒体机构吐槽过了。国外是为了更好的把商品进行呈现以及让消费者更好的享受购物的体验感觉,且平台本身大大降低运营成本,产品更好卖了销量增大了,消费者也更得到了实惠。不是舔国外而黑国内,这是事实存在的。而国内的电商是假货的滋生地以及价格战的主战场,从而从根本上导致了实体经济体的严重下滑,也影响了很多脚踏实地的电商从业者的口碑。但是说从消费者的角度,能在家一览众山小的游览商品,且享受越来越优惠的价格,电商时代来临其实是很便民且省钱的。要我所说,电商就是双刃剑。
    而为什么说是催化剂,是因为电商打破了很多传统的经商理念,打破了传统的经营模式,给更多的中小型品牌和厂家提供了展示的平台,也给更多的服务化行业提供了平台。就如我们常见的TB、JD、SUNING、TUHU等一些大电商平台,价格的确诱人,但是从从业过机油行业者的角度来说,这个价格是的确不健康的。这次6.18某东的价格我也在关注,就消费者角度来说我是愿意去买的因为太便宜了,就从事过这个行业的就业者来说,这个价格是不健康的,因为这个价格做促销几乎可以说不可能有利润,因为你必须考虑很多成本因素和运营因素在里面,我甚至可以大胆猜测一下是不是某东为了做数据而抗衡某宝的双11?换句话说,这个价格是能直接逼死所有实体商家的,不管是实体经销商,还是实体的终端店。而快修快保行业最大的问题就是,90%-95%的消费者是没有那个自己动手的能力的,你必须保证线下端口有一个体验店,而去完成整个操作流程。那么实体店没利润养活自己了,还凭什么给你提供优质的服务和专业的操作。除非,电动车的快速普及,降低动手的需求,每个消费者只是简单的自己充电就行了,出问题了预约维修人员前来检查,电池坏了找厂家换,那才是能存在的一个新型模式。
    就电商而言,很多人劝我自己开店,说很信任我。虽然我看得很多,但是肯定是不敢也不愿参与其中的。首先我得以资金去进货,电商利润及其的低,我作为个体没有厂家的任何支持,做电商我得一人面对每一个客户把服务和专业度做细化会很累,在我看来说费力但利润很低的。更重要的原因是,我看不清电商的发展。如果说,某一天品牌商绝对不允许任何商家在网上的非旗舰店对该品牌进行销售,要真咬了牙撕破一些脸皮花费一些代价是真的能做到的,那时候电商全是小众品牌的天下,热度会大减。我看不清未来电商后车市场的发展,包括这次车蚂蚁的倒闭也是着实让我惊讶的。O2O,线上线下,他们线上线下资源都还不错,但也倒闭了。归根到底,以目前非电动车时代,想要实现完全的电商是不可能的,或者说前景是不能完全看清的。现在这个时代不是说你搞个TB店就敢说自己是电商,做个快修店就敢说自己是线下体验店,现在电商发展何去何从都不能完全看清,只能静观这两年到底怎么洗牌和整改。
(3)终端店方面:
    就目前我合伙的这个店来讲,目前在机油保养方面是的确面临很多问题,说先是自提的比例占到了大约20-30%,其中多为80后,年轻人更热衷于Diy和尝试新鲜品牌。而保养,作为终端店的主营业务,也是后车市场里面仅次于洗车的业务,洗车是纯粹拉人气的行为除非是高价的精洗,而保养作为一个流量大利润可观的项目,20-30%的自提比重,我们只挣几十元的工时费,其实这是很致命的。而改装类作为烧钱项目,且是一个利润点的项目,面对的客户群体是少数,所以想要光以改装起量去追求一个大利润其实很难。
    在以临近的6.18为例子,其实我们终端店从业者的心态是很矛盾的。这个价格,我希望去进货,再加钱卖给不信任电商的客户或者不关注电商价格的客户。而这个价格,我也知道可能会有消费者去买了后反过来跑到我的实体店进行机油更换,那我除开挣几十元工时费外,全看我本店的推销能力是否能带动其他零配或易损件的出售能补贴这笔单子的利润。那么其实我的心态,真的能代表大部分终端店从业者老板的想法。当私家车主和终端店共享一个拿货价,我运营这个终端店,流量最大利润可观的换油业务我完全没一点利润了或者没办法挣钱了,我该何去何从?就目前我们这个行业的部分同行,已经开始抵制自提油了。你自提油的话那么不好意思我们这边不换,去看看别家吧。个人认为这种做法不妥有待商议,但也真的是我们行业的一种无赖。
    那么我们终端店面临什么?成本压力巨大,现在的门面租金和人工成本是真的很高,更别提一些机械工具类的开销了。经销商的那些我们暂时管不了,就目前而言整体进价是比之前便宜的,也主要是受到电商或者说电商类公司的冲击和影响。现在最大的问题是很多总代或者说经销商把价格都下放了,不管是给终端店还是一些小批发商一些小零配件店,或者说一些二三级商,价格都直接全部放到了一个很接近的平均值了。大家都不具备生产能力,为了抢夺客户资源,就开始打价格战。我们店还好一点比较形象专业,价格能卖起来一点,一些不形象的店的话直接就是一瓶较为流通的全合成机油,100左右的利润就给了,矿物油的话30元就给了。没利润,直接后果就是难养活成本,后果就是倒闭或者咬牙熬过去,而很多店就在这样一个负面情绪下丢失了优秀的服务态度以及一个不错的专业态度了。
    其实我也有考虑过做本地的网销,但是做自己独立的网络平台开销太大,用低成本的开TB店的方式的话,价格方面没有任何的竞争力,毕竟我们不是玩批发的以量取胜且资金雄厚。唯有做本地的车友会和老客户的群,让客户口碑相传,但是速度较慢。
    结局想引用小L的那段原话,是我今年在油坛看过最打动我的一句话:
    希望这次整改或者说后面其他品牌的整改,能让这个行业的价格回到一个正常健康的数值,无论是经销商,批发商,贸易商,网店,还是终端店。
    商家,有合理利润,告别暴利的时代。避开最愚蠢的价格竞争,回归到服务和专业化以及产品创新,技术研发的良性循环中去。
    消费者,理性消费。在省钱的同时杜绝暴利,尊重商业市场和行业应有的价值和利润,从而得到良性竞争带来的收益和体验,且封杀并杜绝假货和不良商家生存的土壤。

最后编辑于2017-06-03 17:30:06
很抱歉,该主帖尚未满足精华帖15张图片要求,不能予以精华,更多精华标准点击此处查看
修改主帖
内容系网友发布,涉及安全和抄袭问题属于网友个人行为,不代表汽车之家观点,可联系客服删除。
举报
IP
回复
共11页
1 23456 ... 11
20条/页 前往

更多> 精选帖子

更多> 精选视频

扫码下载
汽车之家APP

随时获取
最新汽车资讯