此帖已被收录至论坛精选日报-汇买车。更多精彩内容戳这里。
这是我第一次在瑞虎五的论坛里发贴,我是瑞虎三的论证车主,最近新购了瑞虎五,发个提车贴子。

2005年我购买了第一部车,是上海大众的高尔,跑了四年85000公里。2009年我卖掉了高尔,换1.8升,舒适版的瑞虎3,目前已跑了四年122000公里。今年(2014年)新购了我的第三部车,瑞虎5。


高尔换瑞虎的原因:高尔实在太小了。
新购瑞虎5的原因:在还没有限牌的时候占一块车牌。
今年我的瑞虎3已跑了五年十二万公里了,各方面的零件已经换了一批,现在车况非常好,不换车问题并不大。但今年以来,好多城市都限牌了,苏州边上的杭州也加入了限牌的队伍。上海的车牌更是七至九万一张,于是我动了再购一部车的念头。
新购车对于我们这种工薪阶层来说谈何容易,首先要考虑的就是养车的费用。我的瑞虎三从2009年11月到今年7月各类费用总计达11万4千多,两辆车养能得起吗?我是这么考虑的:第一,我和夫人在同一单位,上下班只需一辆车,所以油费与维保费用不会多出许多。第二,我们的小区及其附近停车方便,停车费用不会增加。第三,在新车过磨合期后,旧车只需上交强险,每年费用多出一千左右。由此可见,养两部车的费用并不是1+1=2,一定是小于2,并且比1大不了多少。
接下来要考虑买什么车了,我起初有两个方案:一是新购一部小型车作备用,如奇瑞风云2、E3之类;二是升级现有的车,把瑞虎3作为备用。当瑞虎五上市后觉得配置与价格都非常满意,真被它迷住了。于是实行第二方案。
第三个要考虑的是今后的计划:如果苏州实行限牌,我就把两部车都养着,十年后儿子高中毕业,暑假里就能考驾照了。等大学毕业工作时就有车开了。如果苏州不限牌,找个适合时机把我瑞虎三卖了也不晚。不过四年十二万公里的瑞虎3说老实话卖不出几个钱,还是自己开着把,保养得这么好,卖了太舍不得了。
第四要考虑的问题就更屌丝了,车牌尾数一定要单双号分开的,车辆登记名字要用老婆的,因为杭州的限牌政策只照顾一人名下的一部车。

前面两照片没有我老婆原因就在这里,老婆大人是瑞虎五正式的车主,我要经她同意才能驾驶瑞虎五。所以我仍然是瑞虎三的认证车主。







我很喜欢我的瑞虎3,它大小合适,油耗也很低,越开越爱。记得第一次选车时,心情非常纠结,到处试驾,还是拿捏不定。第二次选车时,还纠结了要不要再买大众车,最终下了巨大的决心,花了大量的心思去说服家人选择奇瑞。第三次选车,一点都没纠结,老爸老妈那里说都没说,因为他们不懂车。老婆特别重视车的音响,我那个晕啊,音响对我来说是可有可无的东西,还好瑞虎五的音响还行(行不行我只能从能不能放出声判断)。别的品牌的车我在车展上看过,主要是与瑞虎五同级别的,到于它们的4S店,真的没进去过。
不过在这里我还是想说说我喜欢的是什么样的车,我选择的三部车都贯穿了这些想法。
首先要好好想想车子最重要的性能是什么?我认为是稳定性,讲得简单点就是别经常坏,舒适性我并不太在意,音响、蓝牙、倒车影像我都没兴趣,对我来说三十万的车与十万的车功能是一样的,我没有必要为了实现同样的功能而多花几万甚至几十万元血汗钱。为了靠谱,我做得很老土,首先坚决不要带涡轮增压的,这东西新车尚可,过几年难说。其次,顽固坚守着手动挡,什么AT、CVT、DSG在我面前都是浮云,手动挡最可靠,我还给它换个名字:叫”人工智能心灵感应变速箱“。
对家庭来说,车的第二重要的性能是多功能性,前卫时尚的造型并不能吸引我,这些都没用,能过日子才重要。我们家里用车,偶尔会运运货,后备厢里挤个人什么的。于是三厢车我肯定看不上了,SUV、MPV最好,相比之下,还是五座的SUV吧,而且不能太小。
第三是车要好养,排量不能太大,2.0是极限,否则用不起。不过我车开习惯好,车到我手里都挺省油的,但愿瑞虎五也是。除了用油外,小保养最好能DIY,太贵的车不敢动手。
第四是安全性,我并在乎配置单上看得见的地方,任何一个品牌的车都做得很好。我想说的是看不见的地方,这是最容易偷工减料的,好在瑞虎五料很足,令人放心。






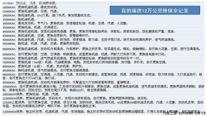
看上图,我这两部车都挺好养的。
接下来要展示一下我的新车了,从外观、内饰、机械三部分。当然,还有很多地方没拍到,敬请谅解。


车太高,自己洗车就麻烦了,好在有行车架,我可拉住它,脚踩后轮爬上去擦车。

后视镜上配转向灯我不喜欢,因为太容易撞到了。
这灯泡不知是什么型号的,除转向灯多,大灯配起来估计不便宜。

















水壶具有明显的大众风格。
电瓶好象减配了,配电盒要好好赞一下。

底盘和我瑞虎三差不多。
图片就发到这里,谢谢大家观赏与回复。今后如果以瑞虎3为主,我就发瑞虎3的论坛(瑞虎与瑞虎3论坛应该合并);以瑞虎5为主就发这个论坛。
游客
扫码下载
汽车之家APP
随时获取
最新汽车资讯