hello,大家好,我是黎仰。关注我,买车不迷路,持续为大家分享落地价格以及最新得优惠信息
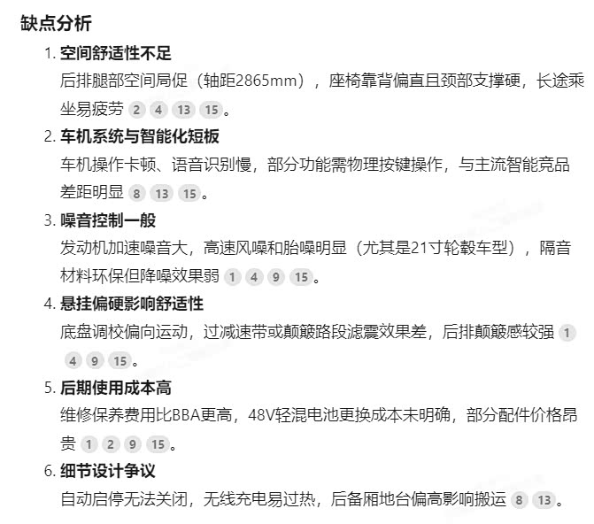
点上方蓝色文字领取购车补贴哦~

分享一波最新XC60落地行情
2025款 B5 智逸豪华版
指导价格:390900
贷款价格:193500(含国补)
保险:9500
购置税:20000
落地价格:223000
地区不同,略有差异。
而且现在汽车之家还有购车补贴,点击蓝色文字搜索想购买得车型即可领取,像沃尔沃,目前补贴金额1000元,想想都划算

也可以去汽车之家搜索框内搜索2426来进行领取
最后借用一下,看看最近很火的DeepSeek看看他是如何评价XC60的把

来源于deepseek

来源于deepseek

来源于deepseek
游客
扫码下载
汽车之家APP
随时获取
最新汽车资讯