作为kx5车主,车的情况和部分原理最好自己搞懂,除了解自己车外,有时候还可以防坑。
首先,让我们来了解一下上车就能看见的仪表台中间的自动灯光和光照度传感器。
以1.6T DLX为例,原车没有配备自动灯光功能,原车的这个传感器仅作用于自动空调系统,插头留空了2和3脚。
传感器通过测量阳光的热辐射大小(光强的大小),信号采集后传递给ECU,ECU控制单元对阳光强弱大小以及环境(室内外)温度进行比较、计算和判断,准确计算出更合理的室内环境温度从而控制风速、风向达到自动调整空调的冷热,提高舒适度。

从上图的光传感器插口我们知道,kx5空调部份传感器还分左右光照度感应,对应于空调两边的独立温度控制;
当我们升级更换带灯光自动控制的传感器后,这个插口的针脚全部用上,等同三路光照度感应集于一身;又因为原车的电路及配置已经具备,所以加入后就能恢复原车的自动灯光控制功能。

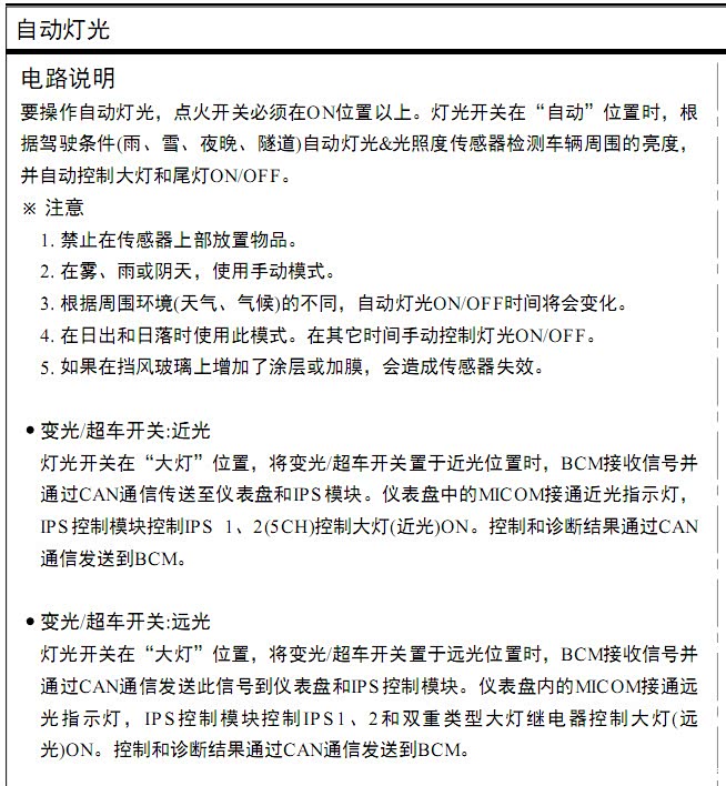
加装自动大灯后,上面说明自动灯光的使用注意和变光原理。从中知道,灯光控制为CAN总线控制。

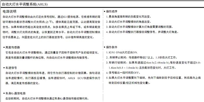
kx5除了在仪表台有6级灯光高度调节外,另有位于后悬挂上的自动大灯水平调节;还有根据车速自动调整大灯高度的调整模块。“操作条件”的第五条教会你怎样正确调整灯光的高低。

从上面的大灯控制电路图我们得知,kx5的灯光控制全为CAN总线控制,没有大电流的物理接触开关,也没有灯光继电器。每种灯光由电阻分压后得出不同灯光指令,即根据灯光指令输出不同的电压送给ecu识别,最终送往IPS管理系统(使用场效应管)输出去执行打开相对应的灯光。

上图是车顶线束说明。从此我们可以最少获知两个资讯:
1、车顶带有麦克风;
2、带有自动除湿传感器。
麦克风安装在阅读灯上,拾音方向指向驾驶员。在这个位置放置麦克风,可以极大限度地拉近与驾驶员的距离,使到通话效果非常清晰。

从原理图上更加证实自动除湿传感器与空调控制关联。自动除湿传感器的实物就在内后视镜的傍边,原设计是:当传感器监测到玻璃因潮湿导致模糊的时候,会自动启动空调直吹玻璃;又,没有发现原车有自动雨量传感器,即没有自动雨刷功能。

上面是雾灯的资讯。这里提示,kx5的雾灯发生故障时,没有警告灯提示,只记录故障码。

从上面的描述我们可以知道:kx5没有转向优先功能;提示转向灯遇闪烁频率不正常处理方法。

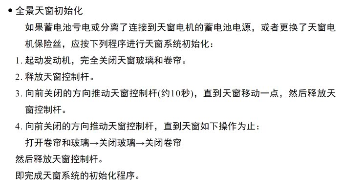
上面是全景天窗因断过电后的初始化办法。

这里的资讯教怎样使用定速巡航,阐述防盗指示灯原理;还有发动机故障灯的常规消除--红色部份。

上面阐述智能匙的情况。

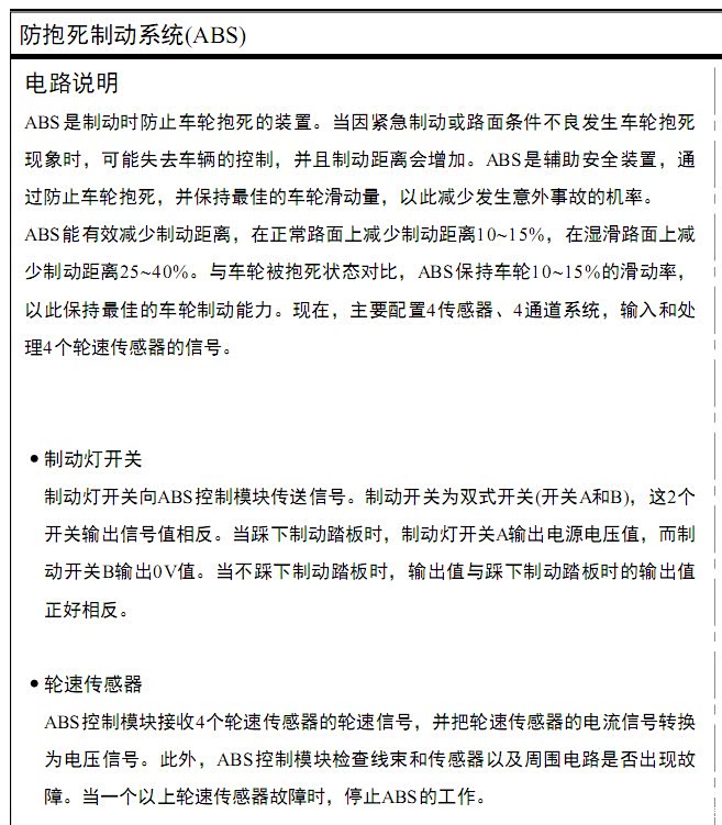
这里说明ABS系统的原理。


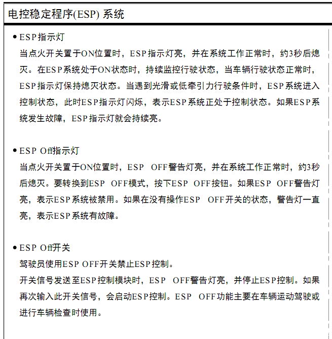
上面两图是车身稳定系统的功能和原理说明。

上面是借用本论坛网友拍摄的图片。kx5后备箱右侧留有大喇叭安装位置,喜欢摆弄音响的车主可以拆开看看,可能有意想不到的收获!
kx5系列帖--
1、kx5安装全景天窗自动关闭器
http://club.autohome.com.cn/bbs/thread-c-3954-67648393-1.html
2、了解你的kx5车之二:关于怠速间歇抖动
http://club.autohome.com.cn/bbs/thread-c-3954-67600187-1.html
3、授人以渔-kx5日行灯线束制作
http://club.autohome.com.cn/bbs/thread-c-3954-67653656-1.html
4、了解你的kx5车
http://club.autohome.com.cn/bbs/thread-c-3954-61751497-1.html
5、kx5日行灯有关正确的线路指引图
http://club.autohome.com.cn/bbs/thread-c-3954-61663769-1.html
6、kx5高配日行灯功能的折腾
https://club.autohome.com.cn/bbs/thread-c-3954-67977808-1.html
7、kx5安装寸导航接入原车阅读灯麦克风加入延时关机
http://club.autohome.com.cn/bbs/thread-c-3954-61310619-1.html
8、kx5 X战警中网改装
http://club.autohome.com.cn/bbs/thread-c-3954-61199284-1.html
9、kx5恢复原车自动灯定速巡航
http://club.autohome.com.cn/bbs/thread-c-3954-61242272-1.html
10、kx5改氙气灯细节及注意事项
http://club.autohome.com.cn/bbs/thread-c-3954-61142541-1.html
11、1.6T DLX安装导航胎压监测升窗器改灯加装尾箱照明灯
http://club.autohome.com.cn/bbs/thread-c-3954-61063591-1.html
12、从0到200km/h彻底解决kx5哨音
http://club.autohome.com.cn/bbs/thread-c-3954-62668679-1.html
游客
扫码下载
汽车之家APP
随时获取
最新汽车资讯