经常有一些翼神车友要求翼神的说明书(已经发出)这个是维修手册,昨天有车友提供链接下载后是pdf格式,进口Lancer EX差不多,共享一下,大家观察很不方便
要发到论坛上需要转换成jpg格式,然后才能上传大家共享一下,真是非常费时间,很费事
此贴一步一步的完善供大家参考
因为比较多影响观看,一二三贴发
LANCEREX翼神产品使用说明书 上
http://club.autohome.com.cn/bbs/thread-c-873-59222335-1.html
LANCEREX翼神产品使用说明书 中
http://club.autohome.com.cn/bbs/thread-c-873-59298000-1.html
LANCEREX翼神产品使用说明书 下
http://club.autohome.com.cn/bbs/thread-c-873-59412038-1.html
维修手册 一
http://club.autohome.com.cn/bbs/thread-c-873-59200414-1.html
维修手册 二
http://club.autohome.com.cn/bbs/thread-c-873-59223910-1.html?636179119430365899#11
维修手册 三
http://club.autohome.com.cn/bbs/thread-c-873-59331745-1.html?636181735611860250#15
维修手册 四
http://club.autohome.com.cn/bbs/thread-c-873-59430974-1.html?636184381878371026
本贴中含:
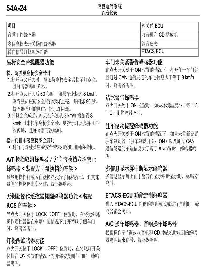
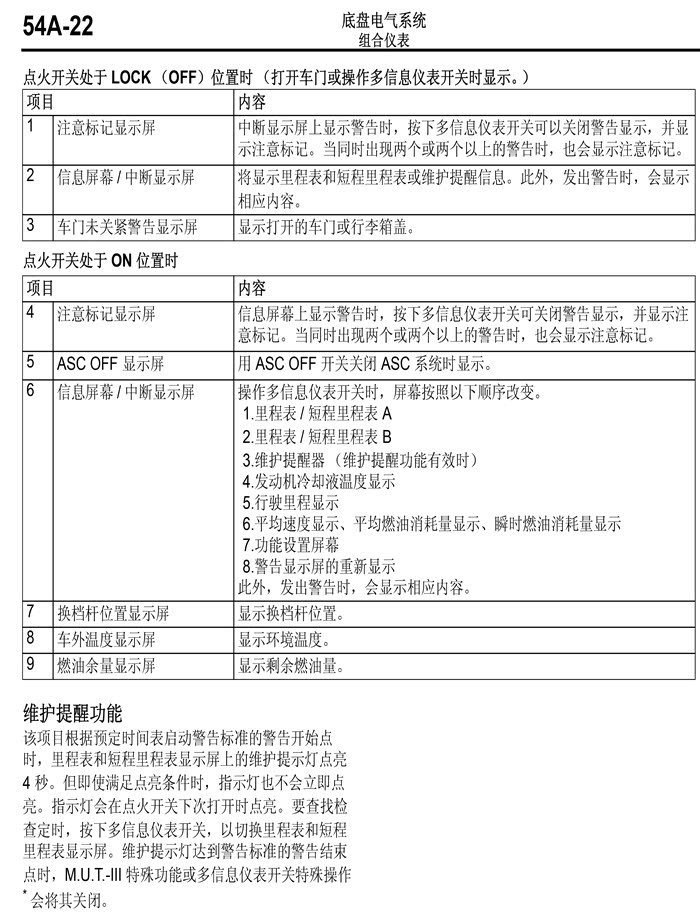
保养手册分析1楼、定期保养周期说明1楼、概述1楼、车身、车身构造2楼、车身颜色3楼、底盘电气系统5楼、车轮车胎10楼、发动机、变速器总成支架11楼、发动机和排放控制系统13楼
--------------------------------------------------------------------------------------------------------
保养手册分析
























------------------------------------------------------------------------------------------------------
定期保养周期说明







------------------------------------------------------------------------------
概述








游客
扫码下载
汽车之家APP
随时获取
最新汽车资讯