热门
最完美的倒车后视走线详解(经典科)
1 24 发布于 2017-07-12 15:17:57 只看楼主 热门标准
点击查看热门标准,热门算法维度通过账号健康度、浏览、评论、点赞、收藏、转发、反作弊等进行综合评判
修改帖子
15经典AT,开两年多了,
今购得一套原厂导航,主要是为了倒车影像,
以避免倒车盲区,小孩子、猫猫狗狗、低矮障碍物等。

导航Diy的帖子很多,足够大伙参照了。
可倒车后视走线的详帖并不多,
今日简单分享给大家(天气太热,照片不多,我尽量文字说清楚)。

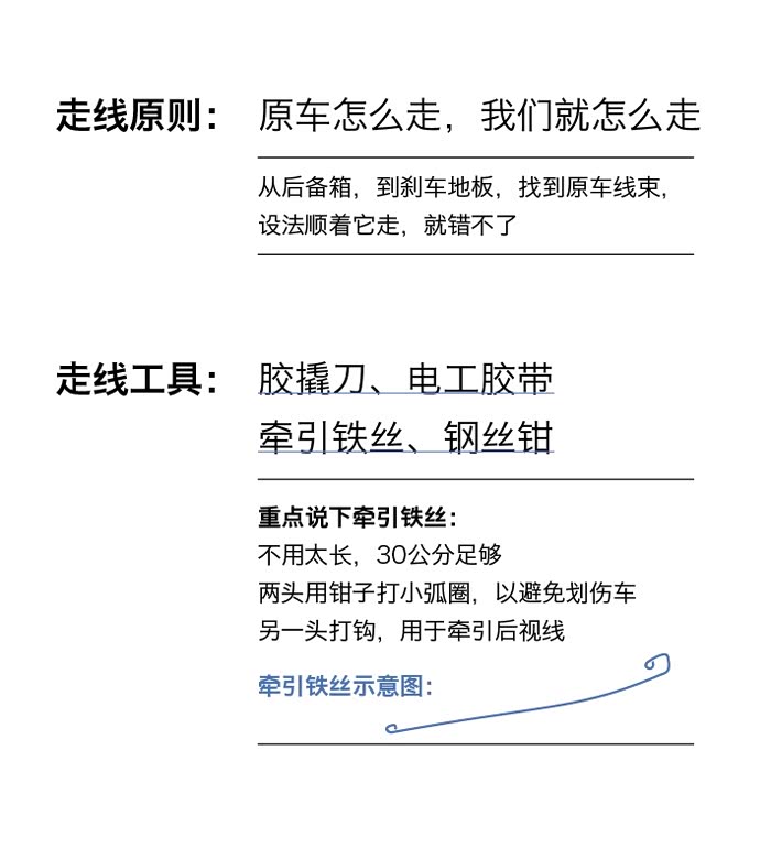
以下只针对匹配协议的,不破线的摄像头,
如德赛、远峰等,
需要破线接电、接倒车灯的,我没实践,不保证适用。

帖子只能说个大概,天热照片拍的也差,看不明白的,车上研究研究,就清楚了。

建议从后往前走,先装摄像头;
原厂附件摄像头,配套有钻头,在两牌照灯中间钻孔,
将摄像头线束塞到孔内,然后直接卡锁按入,无需胶粘。

整个拆下后备箱下衬垫(直接用力拉出即可),露出备胎;
车尾部,后备箱内最下方,找到防水走线胶圈,
用力拔出胶圈,用牵引铁丝拉出摄像头线束至后备箱内;
将与防水胶圈相连的原车走线管的电工胶带撕开,露出走线孔,
用胶撬刀最小头撑大胶圈走线孔,把摄像头线束及数据接头引进来,
再用电工胶带封死连接处,保证胶圈的防水性能,
装回防水胶圈,车外往车内走线完成。

接下来是车厢内走线,
拆下后备箱左侧装饰衬板(有几个塑料卡扣,用力拔出即可),
再拆下后备箱开口下方硬质衬板(拆一半方便引线即可),
将数据电源一体延长线与摄像头线束插接,
顺着原车线束从尾部饰板内引出。

红色标示线束,就是我们的摄像头走线。
后备箱舱内左上角,就是原车线束出口,
此位置有一定的空间,能摸到后座舱的门边饰板,
将延长线塞进这个空间内。

扒开后座左侧门边的密封胶条,
再用胶撬刀把门边塑料饰板翘出2cm缝隙,
便可窥到后备箱左上角的延长线,
将备好的牵引铁丝伸入。

钩住线体,小心拉出,
牵引进后座舱内,将数据电源一体插头及剩余延长线,一并拉出。

回到后备箱舱,
调整线束长度,以能宽松贴合仓壁为妥,
用胶带固定好(与原车走线绑在一起即可),
装回所有衬板,复原后备箱,
后备箱走线完毕。

回到后座舱,顺着门边,
扒开胶条,将延长线塞入塑板缝隙内。
说是缝隙,其实内部空间很大,
塑板很松,手扒既可。

一直塞到驾驶舱门边。

一直塞到驾驶舱门边。

注意了,塞到驾驶座门边后,
在塑饰板衔接处,
用牵引铁丝将线束引到另一侧,
一是因为前面塑板胶条侧很紧,无法走线,内侧就比较松了
二是只有走内侧才方便引线到中控舱。

塑板内空间有阻碍,不太好牵过来,
需要点耐心。
牵引成功后,全部拉过来。

驾驶座塑料饰板内侧走线,
走到头。

一直到OBD接口上方。
可拆下大灯旋钮下方储物盒,
往中控舱走线更直观。

从方向盘下的塑料空间内,
可直接走线至于导航左侧的空调口空间,
完美避免地板走线(长期踩咯容易短路)。

全部走线无暴露、无干扰、无地板线,
均走车边塑板内的空间,
详解完毕,照片有限,大家见谅。

导航的蓝牙电话也很好用,
其他多余功能很少,很喜欢。
界面虽然丑,但贵在简洁。

装的就是它

做工不错

线材做工也不错

摄像头附件,配套打孔钻头

摄像头打孔图纸

导航有俩usb接口,
配套附件:usb储物盒(档把前方的)

原厂附件摄像头

导航界面近景。

全部装完,小半天时间,
主要是摸索耽误功夫,
到中午最煎熬,太t m热了,t恤已湿透。

安装过程中,
还把套筒掉进了中控内(套筒太小了),
又做了根长的牵引铁丝,小心翼翼钩了出来,
幸好掉的不是螺丝,哈哈。

ok,结束,就分享到这里吧,
希望能为大家省些摸索的时间。

最后编辑于2017-07-12 15:20:13
很抱歉,该主帖尚未满足精华帖15张图片要求,不能予以精华,更多精华标准点击此处查看
修改主帖
内容系网友发布,涉及安全和抄袭问题属于网友个人行为,不代表汽车之家观点,可联系客服删除。
举报
IP
回复
共2页
1 2
20条/页 前往

更多> 精选帖子

更多> 精选视频

扫码下载
汽车之家APP

随时获取
最新汽车资讯