iamkiko1009 2015-6-5 00:10:09 发表在 主楼
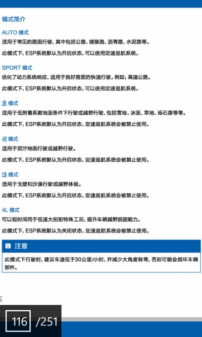
首先本人是H9车主,也刚做完首保,目前2900公里,我不是说我是H9车主就说H9好,怎么怎么样,我也说过H9有很多不足的地方,可以看我发的帖子,这几天出了个38评测论坛里就闹开锅了,我觉得你们都忽略了一个关键点H9在4L模式下手动档锁不了档是很正常的,因为H9的分动箱里是多片离合差速器,不是像劲畅、普拉多那种机械锁,论坛里也有人用揽胜、大切在4L模式下测试手动档锁止情况,还是会自动升档的,因为揽胜、大切用的和H9一样的中央多片离合器,必然会有过热保护程序,而且已经有车主用H9在非4L模式下测试手动档,到4000转以后都不会升档,说明H9的变速箱程序设定是完全没有问题的,是合理的,并且说明书里已经说明得很清楚,4L模式下速度不...
iorisongwei 2015/06/05 01:32:10 发表在 71楼
你这个理论为什么对不上号,中央差速器不管什么结构,就算是牙套也是能适时解开,但是锁止就是锁止。就算是中央差速器是离合粘连结构,不能完全锁止。在4L模式下也应该是最大强度结合。下坡速度不高的时候,前后轮速差能导致过热,这是什么鬼。又不是上坡和打滑。再说,如果3000转就要保护中央差速离合器,还是仅仅50%的动力,1档3000转还应该过不了30公里。这个也不是保护中央差速器的触发调教。至少保护中差的电控判断上就不对。
iamkiko1009 2015/06/05 00:39:53 发表在 43楼
iamkiko1009 2015/06/05 01:50:42 发表在 78楼

iamkiko1009 2015-6-5 00:10:09 发表在 主楼
首先本人是H9车主,也刚做完首保,目前2900公里,我不是说我是H9车主就说H9好,怎么怎么样,我也说过H9有很多不足的地方,可以看我发的帖子,这几天出了个38评测论坛里就闹开锅了,我觉得你们都忽略了一个关键点H9在4L模式下手动档锁不了档是很正常的,因为H9的分动箱里是多片离合差速器,不是像劲畅、普拉多那种机械锁,论坛里也有人用揽胜、大切在4L模式下测试手动档锁止情况,还是会自动升档的,因为揽胜、大切用的和H9一样的中央多片离合器,必然会有过热保护程序,而且已经有车主用H9在非4L模式下测试手动档,到4000转以后都不会升档,说明H9的变速箱程序设定是完全没有问题的,是合理的,并且说明书里已经说明得很清楚,4L模式下速度不...
iamkiko1009 2015-6-5 00:10:09 发表在 主楼
首先本人是H9车主,也刚做完首保,目前2900公里,我不是说我是H9车主就说H9好,怎么怎么样,我也说过H9有很多不足的地方,可以看我发的帖子,这几天出了个38评测论坛里就闹开锅了,我觉得你们都忽略了一个关键点H9在4L模式下手动档锁不了档是很正常的,因为H9的分动箱里是多片离合差速器,不是像劲畅、普拉多那种机械锁,论坛里也有人用揽胜、大切在4L模式下测试手动档锁止情况,还是会自动升档的,因为揽胜、大切用的和H9一样的中央多片离合器,必然会有过热保护程序,而且已经有车主用H9在非4L模式下测试手动档,到4000转以后都不会升档,说明H9的变速箱程序设定是完全没有问题的,是合理的,并且说明书里已经说明得很清楚,4L模式下速度不...
likejangsu2 2015-6-5 00:14:43 发表在 6楼
事情就这么简单,38是富二代不读书的
陈震也不懂用越野知识去回击!
我一个文科生都知道 重力加速度下不能用4l
游客
扫码下载
汽车之家APP
随时获取
最新汽车资讯