iamkiko1009 2015/06/05 00:10:09 发表在 主楼
首先本人是H9车主,也刚做完首保,目前2900公里,我不是说我是H9车主就说H9好,怎么怎么样,我也说过H9有很多不足的地方,可以看我发的帖子,这几天出了个38评测论坛里就闹开锅了,我觉得你们都忽略了一个关键点H9在4L模式下手动档锁不了档是很正常的,因为H9的分动箱里是多片离合差速器,不是像劲畅、普拉多那种机械锁,论坛里也有人用揽胜、大切在4L模式下测试手动档锁止情况,还是会自动升档的,因为揽胜、大切用的和H9一样的中央多片离合器,必然会有过热保护程序,而且已经有车主用H9在非4L模式下测试手动档,到4000转以后都不会升档,说明H9的变速箱程序设定是完全没有问题的,是合理的,并且说明书里已...

iamkiko1009 2015/06/05 00:10:09 发表在 主楼
首先本人是H9车主,也刚做完首保,目前2900公里,我不是说我是H9车主就说H9好,怎么怎么样,我也说过H9有很多不足的地方,可以看我发的帖子,这几天出了个38评测论坛里就闹开锅了,我觉得你们都忽略了一个关键点H9在4L模式下手动档锁不了档是很正常的,因为H9的分动箱里是多片离合差速器,不是像劲畅、普拉多那种机械锁,论坛里也有人用揽胜、大切在4L模式下测试手动档锁止情况,还是会自动升档的,因为揽胜、大切用的和H9一样的中央多片离合器,必然会有过热保护程序,而且已经有车主用H9在非4L模式下测试手动档,到4000转以后都不会升档,说明H9的变速箱程序设定是完全没有问题的,是合理的,并且说明书里已...

iamkiko1009 2015/06/05 11:41:30 发表在 118楼
iamkiko1009 2015-6-5 00:10:09 发表在 主楼
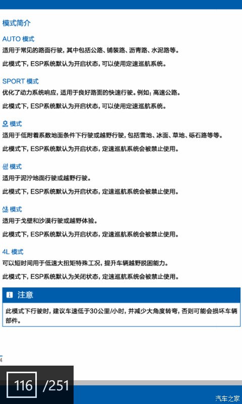
首先本人是H9车主,也刚做完首保,目前2900公里,我不是说我是H9车主就说H9好,怎么怎么样,我也说过H9有很多不足的地方,可以看我发的帖子,这几天出了个38评测论坛里就闹开锅了,我觉得你们都忽略了一个关键点H9在4L模式下手动档锁不了档是很正常的,因为H9的分动箱里是多片离合差速器,不是像劲畅、普拉多那种机械锁,论坛里也有人用揽胜、大切在4L模式下测试手动档锁止情况,还是会自动升档的,因为揽胜、大切用的和H9一样的中央多片离合器,必然会有过热保护程序,而且已经有车主用H9在非4L模式下测试手动档,到4000转以后都不会升档,说明H9的变速箱程序设定是完全没有问题的,是合理的,并且说明书里已经说明得很清楚,4L模式下速度不...

iamkiko1009 2015-6-5 09:50:12 发表在 108楼
游客
扫码下载
汽车之家APP
随时获取
最新汽车资讯