热门
实力不允许换车,老车一样跑长途,还有多少朋友在坚持?
1 11 发布于 2019-07-30 11:52:55 只看楼主 热门标准
点击查看热门标准,热门算法维度通过账号健康度、浏览、评论、点赞、收藏、转发、反作弊等进行综合评判
修改帖子
自已做的明细表

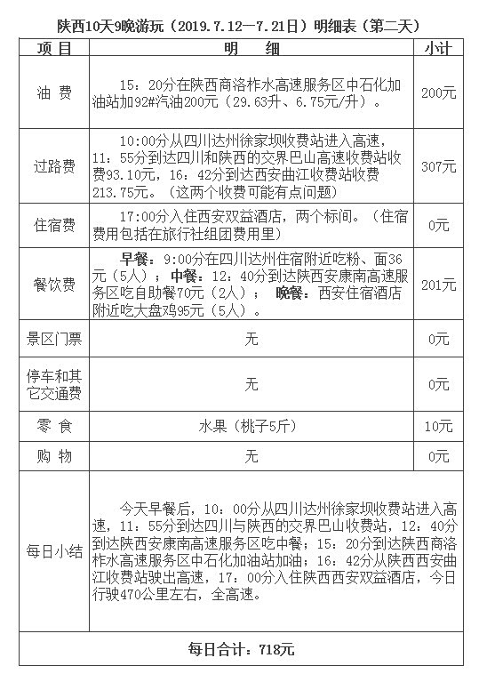
第一天的跑的线路。


第二天的线路

第三天西安城内自已安排的,还好网上先订了陕博的票,要不然真是没办法进去

第三天的线路。

陕博里拍的,都是国宝

陕博里拍的,都是国宝

陕博里拍的,都是国宝

陕博里拍的,都是国宝

陕博里拍的,都是国宝

陕博里拍的,都是国宝

陕博里拍的,都是国宝

陕博里拍的,都是国宝

陕博里拍的,都是国宝

陕博里拍的,都是国宝

陕博里拍的,都是国宝

陕博里拍的,都是国宝

这个有点坑,40大洋的门票,不包括上塔的门票

这个有点坑,40大洋的门票,不包括上塔的门票

这个有点坑,40大洋的门票,不包括上塔的门票,从远处看总觉得是斜的

到西安去吃成都的面

同样的碗大

大雁塔边上的大悦城

第四天参团了

第四天线路

横幅无处不在

蒋介石被捉的地方,我家丫头和夫人


杨贵妃洗澡的地方,有点失望。

皇帝洗澡的池子。

看的人比陶俑还多

演出还不错

演出还不错

演出还不错

演出还不错

演出还不错

演出还不错

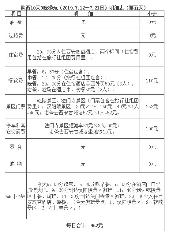
第五天行程。

第五天行程。

应该是汉阳陵吧

应该是汉阳陵吧

下面都是坑,没有挖掘。

这就是乾陵的无字碑了,其实上面现在是有字的,导游说是这么多年了,有这么多文人墨客到了这里总会写点东西吧!

乾陵口的无头像。

好像是懿德太子墓中的神兽。

法门寺

法门寺

法门寺

法门寺

第六天行程

第六天行程

上华山,上山前9点过钟就吃中餐了。

上华山,上山前9点过钟就吃中餐了。,上山前有一点点小雨。

西峰索道

西峰索道

华山西峰到南峰

南峰

南峰

南峰



长空栈道看看。

长空栈道入口,天气原因没有天放



第七天行程

第七天行程

黄帝的脚印

黄帝陵中

黄帝陵中

黄帝陵中

黄帝陵中

黄河

壶口瀑布

第七天住宿的地方,壶口小镇?没记住

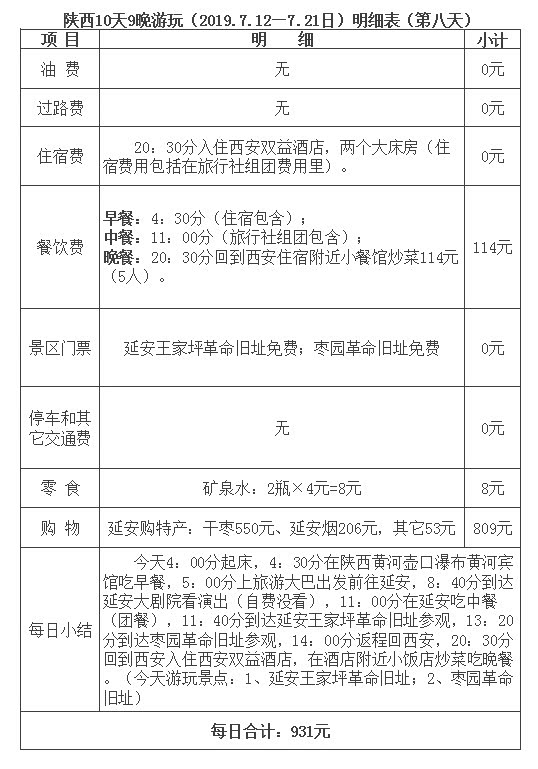
第八天行程

第八天行程

南泥湾

王家坪革命旧址

王家坪革命旧址

延安的宝塔

枣园革命旧址

第九天行程

第九天行程

长安城,好大呀,计划2个小时的,结果用了4个小时,还是坐车。

是不是叫丹凤门?没记住

是不是叫丹凤门?没记住

三彩马,国宝


三彩骆驼



阿拉丁神灯?

金碗

长安城外园照的

长安城外园照的

第十天行程

第十天行程

最后统计,费用还能接受。

        好久没有全家出游了,女儿高考完,自愿填完了,只能等结果,有个几天时间,女儿说要去华山和长安城看看,好吧!请假出发,11号下午才找到领导签字,自驾到西安参团,网上找的西安导游,先帮安排好住宿和行程,还不错,就是参团要起得早要,不过能玩的景点会多一点,如果没有参团,我估计这几天就玩一个华山,一个乾陵,一个壶口瀑布,然后就是西安市区的大雁塔和长安城了。
        我们的小车还是不错的,6年多了,自动离合器也加装了2年多,现在十三万多公里了,再用几年吧,没办法,实力不允许换车。
        我家丫头9月到青岛大学去上学了,没有直达的火车,飞机太贵了,计划自驾送去,单边2000+公里,有青岛的车友吗

  • 摄影
很抱歉,该主帖尚未满足精华帖15张图片要求,不能予以精华,更多精华标准点击此处查看
修改主帖
内容系网友发布,涉及安全和抄袭问题属于网友个人行为,不代表汽车之家观点,可联系客服删除。
举报
IP
回复
共1页
1
20条/页 前往

更多> 精选帖子

更多> 精选视频

扫码下载
汽车之家APP

随时获取
最新汽车资讯