亲爱的朋友们,2025年汽车以旧换新的新政策来啦,这可是给咱们广大车主和准车主们送来的一大波福利呀!让我们一起来看看都有哪些暖心的变化和利好吧。

报废更新政策更贴心
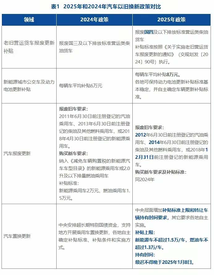
扩大支持范围:政策充分考虑到了大家的需求,把符合条件的国四排放标准燃油乘用车纳入可申请报废更新补贴的旧车范围。只要您在2025年1月1日起,名下有2012年6月30日前注册登记的汽油乘用车、2014年6月30日前注册登记的柴油及其他燃料乘用车,或者2018年12月31日前注册登记的新能源乘用车,并且这些车在2025年1月8日前登记在您名下,就可以参与报废更新计划啦。
补贴标准实惠:如果您报废旧车后选择购买新能源乘用车,就能拿到2万元的补贴;要是您更喜欢燃油车,购买2.0升及以下排量的燃油乘用车也能获得1.5万元的补贴。这真的是在鼓励大家根据自己的喜好,放心地选择新车。
跨年度政策衔接人性化:对于那些在去年7月25日至12月31日期间没来得及领齐补贴所需凭证的朋友,政策也给出了宽容的解决方案。只要在2025年2月28日前能全部取得相关凭证,依然可以纳入2025年的报废更新政策支持范围,是不是很暖心?
置换更新政策更给力
今年的政策统一设置了全国汽车置换更新最高补贴标准哦。当您卖旧车并购买新能源汽车时,最高可获得1.5万元的补贴;如果购买燃油车,最高补贴也有1.3万元。这无疑给想要换车的朋友们打了一针强心剂,让大家换车的动力更足了。
补贴规则公平合理
当然啦,为了确保政策能公平地惠及每一位消费者,也有相应的规定。每位消费者在一个自然年度内,只能享受一次汽车报废更新补贴和一次汽车置换更新补贴,而且同一辆新车只能选择申领报废更新补贴或者置换更新补贴中的一种。这样既保证了政策的公平性,又能让更多人受益。
2025年的汽车以旧换新政策真的是站在消费者的角度,为大家考虑了很多,提供了实实在在的优惠和便利。希望大家都能抓住这个好机会,开上自己心仪的新车,享受美好的出行生活。

游客
扫码下载
汽车之家APP
随时获取
最新汽车资讯