这么玩,厂家品牌形象在哪里
1 7 发布于 天津 2024-11-18 22:24:33 只看楼主 热门标准
点击查看热门标准,热门算法维度通过账号健康度、浏览、评论、点赞、收藏、转发、反作弊等进行综合评判
修改帖子


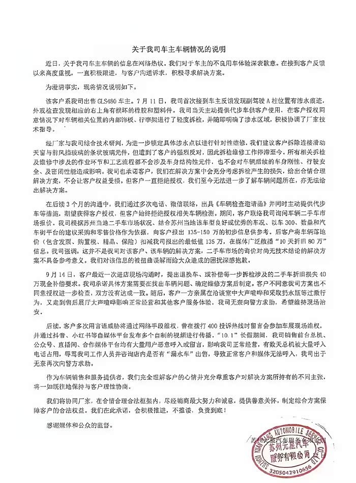
迈巴赫啊,那可是豪车中的豪车,谁能想到会出现漏水这么个问题。一开始听说迈巴赫漏水,大家肯定都很惊讶,这么贵的车咋还能有这种毛病呢。这事儿一出来,车主肯定很郁闷啊,花了那么多钱买的车,结果出现这种问题。



不过好在事情有了结局。这也让大家看到了不管是什么品牌,出了问题就得解决。迈巴赫作为一个高端品牌,在面对问题的时候应该积极处理,给消费者一个满意的答复。毕竟消费者花了大价钱买的车,就是冲着品牌的品质和服务去的。



这次漏水事件也给其他汽车品牌提了个醒。不管是豪车还是普通车,质量问题都不能忽视。在生产和销售过程中,一定要严格把控质量关,确保每一辆车都能安全可靠地交到消费者手中。而且一旦出现问题,要及时解决,不能推诿扯皮。



对于消费者来说,这次事件也让大家更加关注汽车的质量和售后服务。在买车的时候,不能只看品牌和外观,还要了解车辆的质量和售后保障。如果遇到问题,要勇敢地维护自己的合法权益。



希望以后不要再出现类似的事件啦。汽车厂家们都能更加重视质量问题,给消费者提供更好的产品和服务。而消费者也能更加理性地选择汽车,享受愉快的驾驶体验。迈巴赫漏水事件的大结局也算是给了大家一个交代,希望以后这样的事情越来越少,汽车市场越来越规范。

  • 行业信息
很抱歉,该主帖尚未满足精华帖15张图片要求,不能予以精华,更多精华标准点击此处查看
修改主帖
内容系网友发布,涉及安全和抄袭问题属于网友个人行为,不代表汽车之家观点,可联系客服删除。
举报
IP
回复
共1页
1
20条/页 前往

更多> 精选帖子

更多> 精选视频

扫码下载
汽车之家APP

随时获取
最新汽车资讯