总结近2000名宝马进口1系F20车友46个发动机通病
2022年5月购入一台宝马1系,N13发动机,116i,入手时5.4万公里,一手户,全程4S。
截止目前,自己动手已经维修了40个通病(部分没有发帖),目前至少5处通病自己尚未着手维修。
截止目前,自己动手已经维修了40个通病(部分没有发帖),目前至少5处通病自己尚未着手维修。

N13发动机通病汇总1

N13发动机通病汇总2

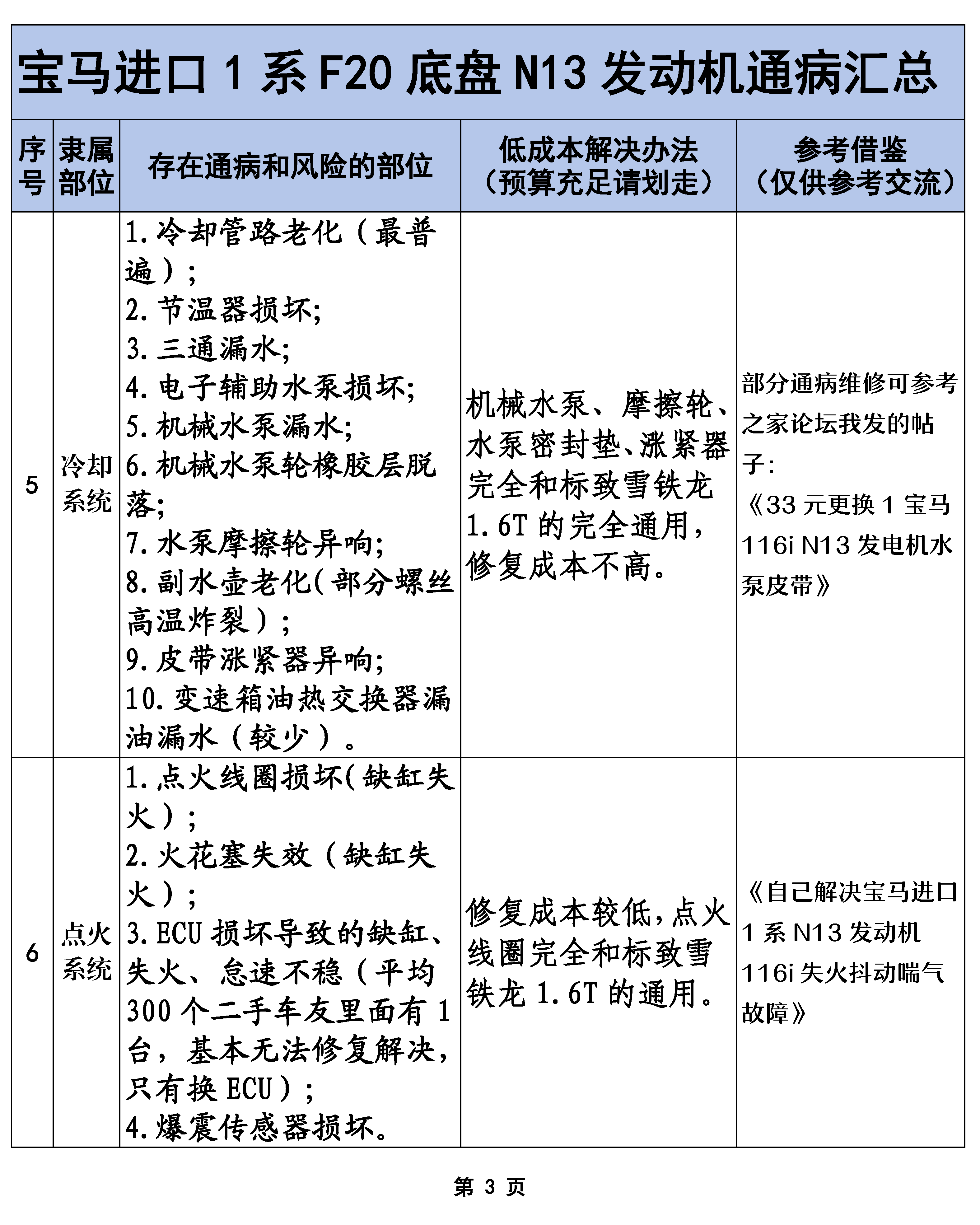
N13发动机通病汇总3

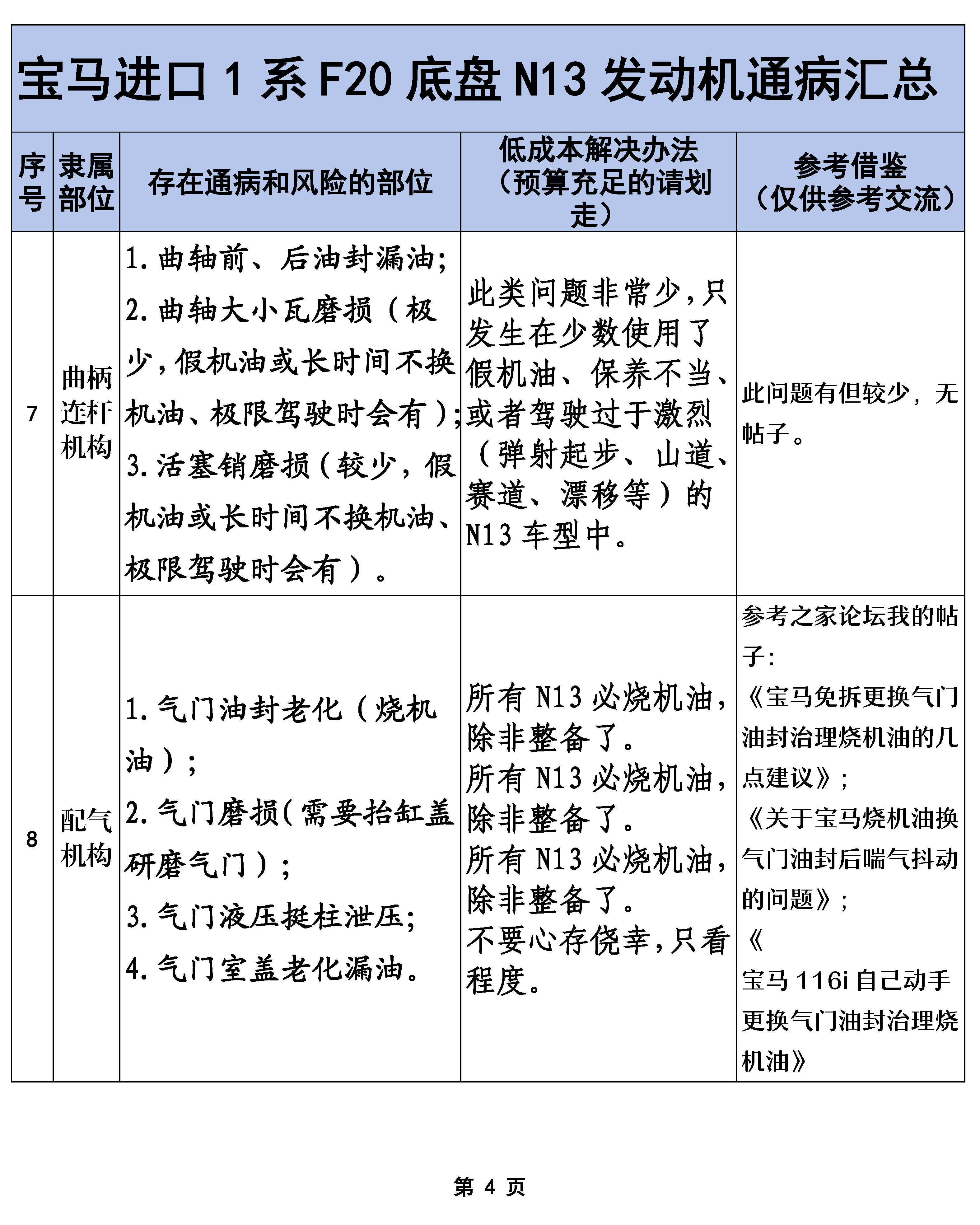
N13发动机通病汇总4

部分车友的维修收费清单
可以说,宝马F20车型,车子到了一定公里数,以上我说的发动机部分通病,每个车子都多少会遇到过一些。至少,烧机油是必选项!!!
直到今天,仍有一些车友幻想着买一台宝马 F20,物美价廉,到手0投资就开。还是醒醒吧。好的车况价格不会便宜,而便宜的车况,入手就一大堆毛病需要你去整备,甚至到手就要丢到修理厂!!!
买二手豪华品牌,务必做好功课再做决定!!!
直到今天,仍有一些车友幻想着买一台宝马 F20,物美价廉,到手0投资就开。还是醒醒吧。好的车况价格不会便宜,而便宜的车况,入手就一大堆毛病需要你去整备,甚至到手就要丢到修理厂!!!
买二手豪华品牌,务必做好功课再做决定!!!

[ 本帖最后由 子硕007 于 2025-09-18 00:06:30
编辑 ]
分享到:
|
|