- 笨笨99999999
-
朗逸论坛版主
#你踩过的那些坑#付完全款还没出交付中心又刷卡9K多
大家好,我的这台焕新Y提车已经快20天了,作为首发版车主一直在分享着关于爱车的点点滴滴,得到了非常多车友的关注和点赞,也特别感谢大家的关注,今日份分享的是关于我们在特斯拉买车交付过程中的一些小坑,咱们如何去避免他,或者有一些更好的选择方式,趁着首发版车主还在陆续交付中,我也给大家提一些建议看看能否避坑!

大家知道购买一台特斯拉真的非常简单,你只需要在官方网站上面下单,就可以买到属于自己的一台特斯拉,然后就有销售小伙伴联系到你准备交付事项,车辆的保险全部是在App里面购买,而且提供选择的保险公司也比较多,费用全程透明,没有任何中间商可以赚到这个差价,咱们所有人的买车价格全部是统一的,这也是特斯拉创新的一种直营模式,深得车主们的喜欢,也就是这种情况下,为什么我认为我还是踩了坑,大家可以继续往下看,也许会有车友反驳,你这个压根就不是坑,那么大家可以接着往下看。

车辆还没出交付中心,我就花了接近¥10,000,我的天,这是我自己刷出去的卡……所以大家看到我的车价格¥271,500一下子就来到了28万多!一台标续的Y啊这可是,这其中就包括了车辆的延保费用7300,还有贴膜的费用3000,很多车友会说这不是你自己选择的吗?怎么会说这是坑?
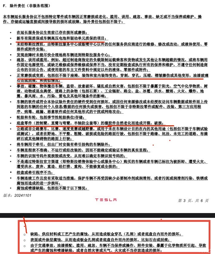
作为首发版车主,特斯拉已经赠送了两年的延保服务,交付说只要特斯拉的热泵坏一次,延保的费用就赚回来了……这是什么逻辑,大家可以看一下特斯拉的这个保修政策,红色标记处是他所有不包括保修的内容,甚至连底盘在质保期内老化都不在质保范围内,虽说电池已经质保了八年160,000公里,但是购买的延保同样不包括电池的时间延长。
作为首发版车主,特斯拉已经赠送了两年的延保服务,交付说只要特斯拉的热泵坏一次,延保的费用就赚回来了……这是什么逻辑,大家可以看一下特斯拉的这个保修政策,红色标记处是他所有不包括保修的内容,甚至连底盘在质保期内老化都不在质保范围内,虽说电池已经质保了八年160,000公里,但是购买的延保同样不包括电池的时间延长。

购买了延保7300也就算了,怎么又在这里高价买了这个3000块钱的膜呢?特斯拉的政策是新车购买七天内享受贴膜购买延保打折服务,同样或者更高品质的其他头部品牌2000多一点点的膜在这里卖到了3000,这不是纯纯的冤种吗?哈哈哈,
虽说这个延长保修可以做到过保之前还可以退的政策,只是扣除5%的手续费,那么问题来了,同样我可以用原价的保延费用,在过保之前再进行购买,去选择性价比更高的车窗膜!坑坑难过坑坑过……
虽说这个延长保修可以做到过保之前还可以退的政策,只是扣除5%的手续费,那么问题来了,同样我可以用原价的保延费用,在过保之前再进行购买,去选择性价比更高的车窗膜!坑坑难过坑坑过……

大家可以对比一下这个车窗膜的价格

车窗膜的参数,同样的价格,其他同级别品牌是否会比这个参数高多了?

一开始我没有过度的注意交付中心这些热情的交付人员,我一直以为都是特斯拉的官方交付,后面我才知道这些热情的交付都是某合作品牌的推销人员……

避坑指南:
说到这里也有车友会说这根本就不是坑,一个愿打一个愿挨的事情,我并不否认延保服务确实也有一些作用,但是我个人认为延保完全可以在过保之前再进行购买,视觉车辆的使用情况再进行决定,或者提前换车这个延保就没用了,贴膜的话我们选择在外面自己去贴膜,同样的价格可以买到更好的膜!
说到这里也有车友会说这根本就不是坑,一个愿打一个愿挨的事情,我并不否认延保服务确实也有一些作用,但是我个人认为延保完全可以在过保之前再进行购买,视觉车辆的使用情况再进行决定,或者提前换车这个延保就没用了,贴膜的话我们选择在外面自己去贴膜,同样的价格可以买到更好的膜!

如果这台车你决定开到十年八年,那么你可以选择延保的这个服务,贴膜就顺带贴了,但是对于根本就没有这种需求的车友来说,听销售说的这不是贴到便宜的3M膜了吗,导致买了这个9K的“实惠”套餐真的是坑。


今日分享的避坑希望能够帮助到即将提车的车友们,如果确实有需要咱们可以择机选择,如果就像我说的你根本就没有这个需求,那么我们为了这个所谓的“优惠”根本就没有必要,否则没出门就先出9K!
分享到:
|
|