热门
宏光s1.5改定速巡航成功!
1 50 发布于 2017-03-11 23:25:01 只看楼主 热门标准
点击查看热门标准,热门算法维度通过账号健康度、浏览、评论、点赞、收藏、转发、反作弊等进行综合评判
修改帖子
   一直想改来着,看淘宝太贵,扣扣群那个机械式的对我很有压力,看不懂,也懒得研究。有天在taob看见一个比较简单功能换不错的巡航模块,价格合适然后问了老板,老板告诉我这东西是他自己做的当时我就有很大的兴趣,个人比较爱好电路板一类的东西。然后跟老板说了我的想法老板说没问题,他亲自远程指导,我买了个宝骏巡航按键给他,他设定好参数(模块支持按键功能各个按键数值需要对应模块)。
直接上图,本人表达能力有限、上图说

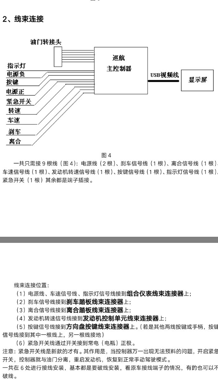
这个是模块接线图

这个是显示器

全家图

开拆布线

有根线是强制关闭开关,这个开关我暂时没有安装。找不到合适的开关。


看着乱,其实一点都不乱。

按键安装完成,跟左边的接法一样。不过巡航按键不在播放器后门在模块上


继续拆

对了,有四根线在仪表盘里面接,电源两根,一根转速和一根时速总共四根。

点亮

收到货后迫不及待的就打开来了

参照仪表盘尾线接线

住控制模块

黄色是我改的行车记录仪线,有点大了

离合开关暂时没有接等下我上图解说离合线

油门连接线

左边是转速上面是时速,

成功巡航中

1700转,二档三十五码巡航中

至此成功

着就是控制离合线,然后不知道怎么在离合上面加开关,离合线和电源正极线并联加一个100
k的电阻,现在就是不知道离合开关怎么安装,暂时和电源正极并联,巡航中踩离合不会退出。

很抱歉,该主帖尚未满足精华帖15张图片要求,不能予以精华,更多精华标准点击此处查看
修改主帖
内容系网友发布,涉及安全和抄袭问题属于网友个人行为,不代表汽车之家观点,可联系客服删除。
举报
IP
回复
共3页
1 2 3
20条/页 前往

更多> 精选帖子

更多> 精选视频

扫码下载
汽车之家APP

随时获取
最新汽车资讯