热门
1 11 发布于 安徽 2025-11-22 18:28:49 只看楼主 热门标准
点击查看热门标准,热门算法维度通过账号健康度、浏览、评论、点赞、收藏、转发、反作弊等进行综合评判
修改帖子

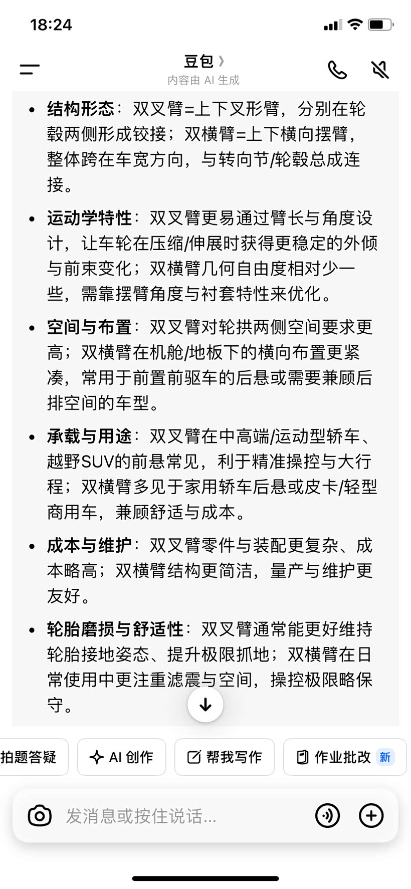
26款后悬架减配,24款荣放后悬架使用双叉臂独立悬架,26款刚上市的后悬架为双横臂独立悬架,区别不大,但是不如老款双叉臂悬架。

  • 选买建议
很抱歉,该主帖尚未满足精华帖15张图片要求,不能予以精华,更多精华标准点击此处查看
修改主帖
内容系网友发布,涉及安全和抄袭问题属于网友个人行为,不代表汽车之家观点,可联系客服删除。
举报
IP
回复
共1页
1
20条/页 前往

更多> 精选帖子

更多> 精选视频

扫码下载
汽车之家APP

随时获取
最新汽车资讯