AMG88699 2016/08/18 20:55:18 发表在 22楼
我不大知道都是一样的发动机
喜欢却不懂 2016/08/18 18:36:00 发表在 21楼
内个……楼主,我想问一下,这个新e级只有200和300吗?没有260吗?我是新人……求告知,谢谢。
喜欢却不懂 2016/08/18 21:08:29 发表在 23楼
好吧。
AMG88699 2016/08/18 21:21:21 发表在 24楼
建议等标轴版
玫瑰人生93 2016/08/17 13:20:41 发表在 17楼
有消息透露吧,哈哈,车黑们自己的渠道
可乐白白 2016/08/23 08:02:51 发表在 32楼
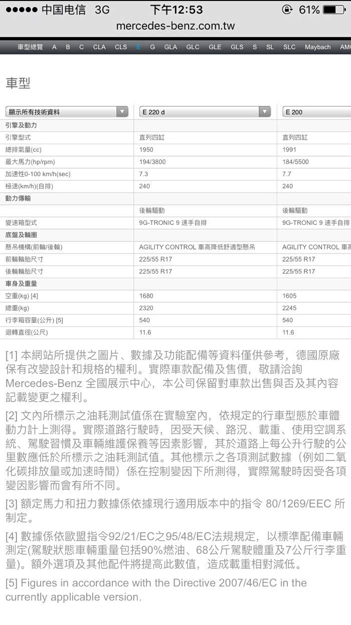
至今汽车之家也没公布车重数据,新车发布各种宣传文章中只字未提车辆加速性能,虽然这里能查到01加速,但总觉得怪怪的
小车子大梦想 2016/08/23 08:44:34 发表在 34楼
5系和q70l的不见有那么那么高啊。。。这高得跟座位差不多平了。。。
nkpeng 2016/08/17 00:25:12 发表在 7楼
v6标轴估计也不便宜
放了世界1 2016/08/22 20:57:22 发表在 28楼
哪有鸡七标轴?
小车子大梦想 2016/08/23 00:28:53 发表在 30楼
想买这个级别的人,就这外形和内形已经彻底征服了,我也想知道他们哪里来的增重200kg,如果真的是的话我也想知道原因呵呵,然而说到铝,我就想对宝马笑一笑,然后有点不解得就是为什么e级一直要把后排这过道做得那么那么高!!!??
AMG88699 2016/08/23 07:55:58 发表在 31楼
后驱车好像都差不多
扫码下载 汽车之家APP
随时获取 最新汽车资讯