金口河大峡谷初试大白(三代H6)-第6段-博物馆
1 0 发布于 2021-09-06 19:28:00 只看楼主 热门标准
点击查看热门标准,热门算法维度通过账号健康度、浏览、评论、点赞、收藏、转发、反作弊等进行综合评判
修改帖子

从吊桥回来,继续往山上走。

铁道兵博物馆


下面路边牌子上写的是关村坝大桥。所以你以为看见的是路,其实是桥。

关村坝火车站虽然只是成昆线上的一个五等小站,却是中国第一个在隧道中的车站。因为它在成昆线工程建设中的这个特别地位,所以这里被选为用来纪念修建者,修建了铁道兵博物馆。
公路,关村坝车站、博物馆的位置关系是这样的。

没走几步路,就看到了停车场边的浮雕。

依山而建的铁道兵博物馆,收录了成昆线的建设过程,为成千上万的修路者树碑立传,纪念他们的功绩。

现在已经七点过了,因为时间太晚,博物馆关门了。

站在广场上,视线会不由自主往上看,慨叹当年建设者的艰辛。

一辆川F的奇骏大神,拿出了做饭的家当,看样子晚上他准备在这里露营了。

这个方向就是博物馆停车场入口,也是去往吊桥的。

数学家的感慨。

街道虽然很窄,但看起来错落有致。

很想在这里住一晚,但立马被小伙伴们拒绝了。他们不喜欢这么安静的地方。

关村坝车站


关村坝车站。这个车站奇特之处在于两端均位于隧道中,且车站中部还夹有关村坝车站隧道。此外,尽管关村坝车站有着1台3线的配置,但在站台上却只能看见两条股道,另外还有一条铁道以关村坝站三线隧道的形式从山体中直接穿过,于关村坝隧道中并入正线。

你看见的这个隧道里面,就是第三根铁道并入主线的地方。
这边是往成都方向。

这个站牌的出镜率非常高。站牌附近空无一人。因为铁路建设的飞速发展,以后这条铁路只跑货运了。缺少了乘客,车站可能会变得更冷清。从另外一个角度看,火车在崇山峻岭中穿梭,速度远远落后于高速,再搞客运,只能是亏本。

这边是往昆明方向。如果是坐火车的话,这里只是无数个隧道之间的空隙,一闪而过。但是对无数铁道迷来说,这里是值得跋山涉水来参观的地方。他们坐着火车,在这里一遍遍经过,品味时光与火车的交融。

关于H6的车灯


在博物馆前的广场走了走,然后沿着小路往下走了几十米,打听了下吃住,这里实在是偏僻,中餐还能对付,想吃火锅和撸串,就不太行了。
大家决定,虽然天色渐暗,还是去金口河住宿。
当然,从效率角度看,这里离古路村和白熊沟非常近,住在这里,明天至少可以多出半个小时的时间。自驾外出,可不就要让每一滴汽油都带来金子般的效益嘛。

开车下山,天色已经暗下来了。
远光照在路牌上,反光亮晃晃的,这个照度不错吧?

首先学习一下关于灯光的知识。
和用来考驾照的老式汽车相比,三代H6的灯光增加了两种自动方式,一种叫自动灯光模式,一种叫自动远近光模式。
自动灯光模式是暗了自动开灯,亮了自动关灯。这个模式是用灯光拨杆的旋钮拧到头来开启的。

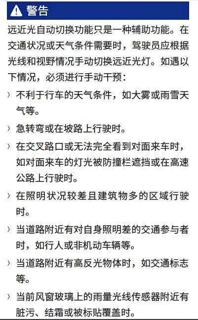
自动远近光模式是对面有车了,或者在弯道上,自动切换远近光,避免影响对向车辆视线,增强弯道灯光效果。这个模式是依靠前风挡中间,车道识别摄像头旁边的光线传感器来完成的。这个模式是按动灯光拨杆顶端的按钮来循环切换的。
(说明书里这个示意图有点小瑕疵,如果不开启灯光,是没法选择自动切换远近光的)

在某些情况下,远近光自动切换会失效。简单总结就是,对面光线强就切近光,光线弱就切远光。

这是近光。可以看出,标牌的反光明显弱于远光。

弯道上的标识很清晰。

这里是下坡,所以虽然是近光,却能看见远方三角牌的反光。

可以看见路中央的光团。

好像近光灯比较高,因为虽然我开了近光灯,但对向车道过来的时候,还是在闪灯示意。
当然,很有可能H6的车头比较高,自然灯光就比较高。

夜间山路自动辅助驾驶感受


因为开的是ACC,所以只要摄像头能看清车道就成。像这种大货车迎面而来的时候,要靠肉眼去识别道路标线是很吃亏的。但是有了单目摄像头,机器就可以自动完成路面标识的识别,晚上开车轻松不少,安全性也得到了保障。

三代H6的自动驾驶辅助功能有两种,区别是有没有车道保持。从指示灯来看,就是自适应巡航有个速度表,智能巡航辅助除了有速度表,还有一个方向盘。

假如开了车道保持,两个功能就一样了。车道保持的好处是不会骑线,对新手帮助很大。当然,因为方向盘一直通过反向力来确认驾驶员的手是否放在方向盘上,开久了就会感觉不舒服,手臂有点累。但是想想这样可以避免疲劳驾驶后开进路边沟里,这种不舒服还是值得的。

在黑乎乎的山路上行走了好久好久,突然看见对岸一片灯火通明,不由暗自松了一口气。

过了这座桥,就是金口河城区了。


有自动驾驶辅助,原本开起来应该是非常轻松的,但是因为路况不熟,加上担心超速,所以不断在自动和手动之间切换。其实自动巡航辅助最害怕的是路面的小石头和坑洼,这个机器识别不了,会不减速轰隆隆冲过去,很容易损坏轮胎或者悬挂。
这种地方,这个时间点,要是把大白颠坏了,那可是自讨苦吃。
还有一个情况是,G245国道设计时间比较早,当时的车速普遍在40时速公里左右,弯道也是根据这个速度设计的。假如现在以60的速度过弯,有些弯道会出现速度过快,转不过来的情况,那么就需要提前减速。减速一踩刹车,自动巡航辅助就退出了。回到直道,又需要抬一下巡航拨杆,重新激活自动巡航辅助。
相对来说,手上的动作会多一点。
当时开着觉得累,但是回来之后,发现这个动作熟练之后,在城里开车真是舒服。大家开车守规矩的路段,就切自动,车距大点,也不担心加塞。在混乱的路段,就切手动,抵着前车尾跑。算是意外的收获吧。当然,就很希望下次OTA升级的时候,能把这个功能给搞成熄火自动记忆,免得每次点火后,都要拨两下巡航拨杆。

看了时间和距离,才发现只开了16公里,半个小时。当时在陌生的地方,漆黑漆黑的,感觉开了好远好久。果然人的感觉是靠不住的。也许,这就是爱因斯坦讲的相对论。


最后编辑于2021-09-07 20:16:51
很抱歉,该主帖尚未满足精华帖15张图片要求,不能予以精华,更多精华标准点击此处查看
修改主帖
内容系网友发布,涉及安全和抄袭问题属于网友个人行为,不代表汽车之家观点,可联系客服删除。
举报
IP
回复
共1页
1
20条/页 前往

更多> 精选帖子

更多> 精选视频

扫码下载
汽车之家APP

随时获取
最新汽车资讯