热门
2012款雷克萨斯ES250四周年质量报告
1 235 发布于 2016-11-10 11:15:03 只看楼主 热门标准
点击查看热门标准,热门算法维度通过账号健康度、浏览、评论、点赞、收藏、转发、反作弊等进行综合评判
修改帖子
  不知不觉中这台ES250已经陪伴了我整整四年,要不是4S店提醒我免费质保期已经结束,问我要不要购买延保套餐,我真觉得这车还跟新买时候一样。下面就将这四年的用车感受真实的分享给大家,以期给各位车主和准车主朋友们一个最详实的参考。车子质量问题的集中爆发期大多在三年之后(JD.Power的VDS报告也只选择1—3年的车),而我这部车已经四年整了,所以应该更能准确客观的反映出一些问题。本报告只对我这部ES250负责,不涉及其他ES型号和雷克萨斯其他系列车型。
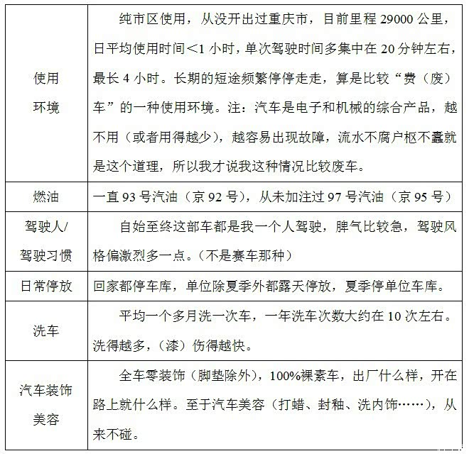
  一、用车环境和习惯
  因为每一部车的使用环境和驾驶习惯都不一样,而且差别很大,对报告数据肯定是有较大影响的,所以这里单独说明一下我这台ES250的使用环境和驾驶习惯,本文所有数据也均是建立在这样的使用环境和驾驶习惯基础上的。

这就是我大致的用车环境和平时的驾驶习惯

从未开出过重庆市的称职保姆

  二、用车感受(见下图)

原厂的横滨轮胎抓地力非常一般,满舵原地调头,油门稍大就会打滑,整个车头随轮胎打滑上下跳动。

四年从没洗过的内饰,还是一样的精致。小窍门:长按方向盘上的MODE键就能暂停音乐(再次长按解除),否则你只能去中控台按暂停键

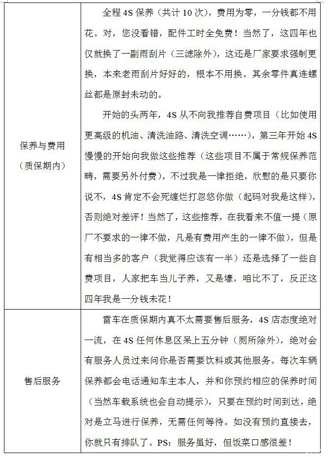
  三、售后与保养(见下图)

充分体现优越性的地方,当然羊毛出在羊身上

天窗的唯一用处,就是能拍下俯视图

  另外,下图是最近两次的保养清单,可以看到出保之后的日常保养(小保养,只换机油、机油滤)只需要400多块,机油一次不到200,机油滤清器61,雨刮水40多,不要也可以。请一定清楚保养内容,防止4S乱忽悠!

最后一次保内保养,更换了火花塞,工时费贵了不少

只换机油和机油滤,就400出头,不要雨刮水只要360,唯一要明白的是,不该做的项目一定不要做,雷车比绝大多数同级车都耐操,省钱主要就省在后期维护上

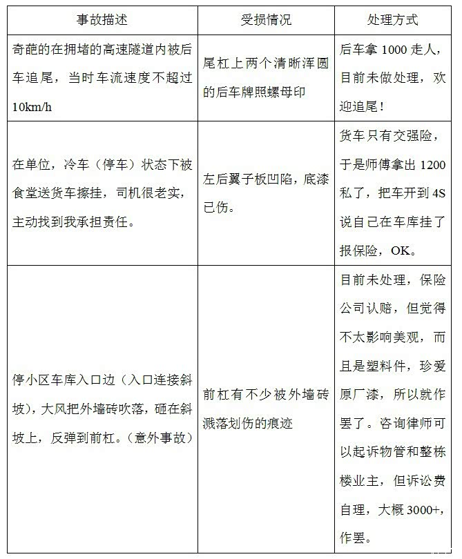
  四、事故与故障
  俗话说得好,常在河边走哪有不湿鞋?擦挂追尾的确在所难免,这部车四年来主动安全事故为零,被动安全事故两次,意外事故一次(我把需要担责的事故称为主动事故,己方无责的事故称为被动事故)。

没有主动事故,安全第一要牢记

看到这个标志,就知道它是“质量过剩”的代名词

  说到故障,我如果说没有,会不会有人觉得我是托呀!凌志的故障真得拿放大镜去找,我发现的唯一一次软故障就是从R档换回D档时倒车影像界面卡顿了15秒左右才回到待机界面(正常情况应没有卡顿),这类软故障就出现过这一次,其余的四年时光里,这车不光故障灯从未亮过一次外,连异响都没有。当然把车弄成下面几种情况的,请不要给我提什么异响,什么死机,什么大灯进水。你买原装进口车,去改国内的山寨配件,故障是难免的,当你要改这些的时候,请随时提醒你自己——为什么要买原装进口车!

静音改装

加装导航、倒车影像

大灯改装

音响改装

通风座椅改装

这是新奔驰E级,估计车主是想把它改成山寨飞机

上好的一身西服,楞是被改成了一件运动衫,估计车主在现实生活中不会要穿运动装的时候,去买一件西服来改。

改装是一种文化,但西装改运动装的风潮,个人持保留意见

  具体的质量报告表如下图所示:

质量报告表

再开几年看看,有没有故障吧

现在来看,也不落伍的内饰设计

  五、总结与展望
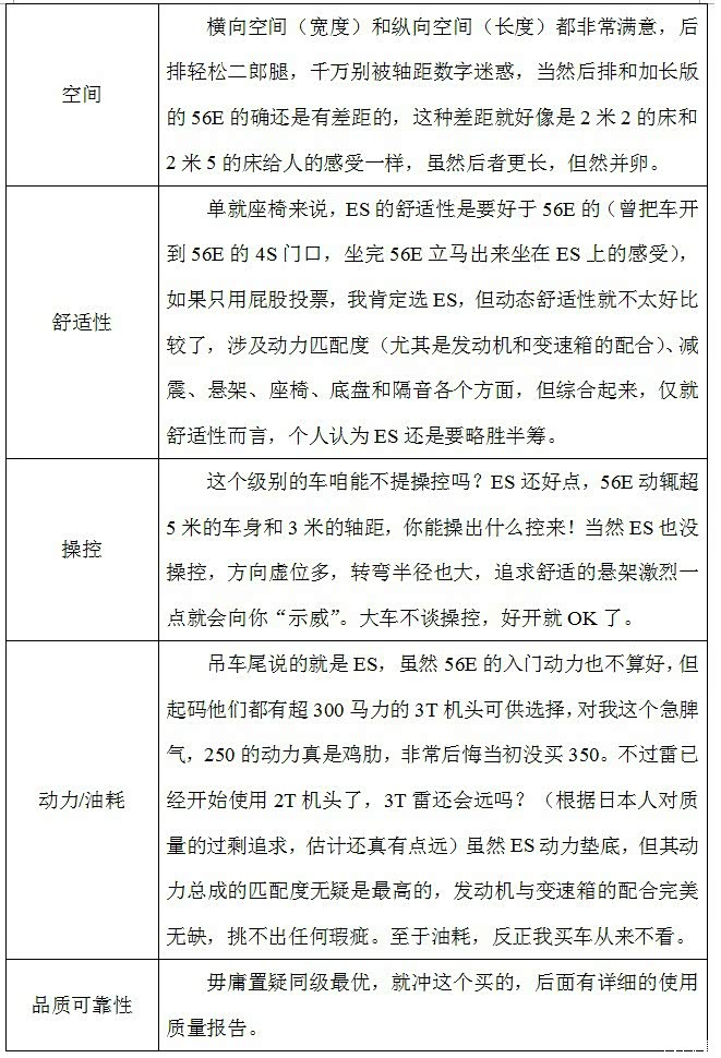
  4岁的ES让我感觉基本无可挑剔,唯一的遗憾就是动力,当然任何一部车开久了都会觉得很平淡,再好的车也是如此,再拉风的外观再精致的内饰也总会有审美疲劳的那一天,生活有时的确是需要一点点激情的,尤其是像我们这种已近不惑的70后大叔,正巧新E刚上市不久,只有2T(下一部车没考虑过3T以下的车型),外形内饰都还符合我个人的审美,于是去体验了一把,先说说静态的,实际车内宽度比ES要窄一些,后排腿部空间还是胜于ES的,座椅全系没有真皮,填充物比ES硬点,前排还好,后排靠背角度和坐垫长度问题比较突出,关键是后排座椅的包裹性比较强,让人感觉一种束缚感,就像被轻按在座椅上一样,不太理解一部行政车后排为何要强调包裹性和支撑感,我个人反正不喜欢这种束缚感。内饰设计的精致感和豪华感都营造得很好,唯一觉得俗气的地方就是那64色的东莞氛围灯,没错,能做大保健的洗剪吹就是这种色,居然被厂家作为卖点宣传,个人持保留意见,感觉氛围灯要素雅就米白、要温馨就亮橙、要清静就幽蓝,三色足矣!由于新E氛围灯面积较大,再加上定位问题,所以粉、红、绿及其派生色系在车内就显得很违和,最后又非要弄出64色,导致白、橙、蓝三色也不太纯净,总之就没有一种色让你十分惬意。另外,19寸轮毂40扁平比的前胎和35扁平比的后胎,您确定真的适合中国路况?反正我是挺担心的。既然看了新E,顺带也就静态体验了一把S级,车内一股淡淡的真皮香味,S除了要请一位司机外,其他真没什么可挑剔的。
  说完静态说说动态试驾的感受,试驾的是大标300L顶配,我先开一段,然后让销售开我再坐一段,这样驾和乘的感受会更全面一点,当然销售也很配合我的要求,试驾时间不长,245马力的四缸机头对我来说柔弱了一点(山路上超其他2T轿车估计费劲),新的9AT还算称职,平顺性很不错,唯一的大顿挫出现在刹车之后(快刹停时)立马一脚地板油,那动静的确有点大,2T的GS在这种情况下就好很多。新E的油门不轻不重,响应时延除了ECO模式显得比较迟钝外,其他三种模式都能接受,Sport模式的油门响应是我最喜欢的类型,Comfort和Sport+模式,前者略显不足,后者又有点歇斯底里过头了,当然绝大多数人Comfort模式就完全能满足要求了,我个人对油门响应非常在意,完全不能接受地板油下去隔半秒或一秒这种慢半拍的反应,也无法接受快速反复地松踩油门,车辆几乎没有反应的痴呆调教,好在新E完全打消了我的这种顾虑。如果ES的油门响应能够打7分的话,新E应该在8—8.5分。隔音和原厂的音响系统两部车不分伯仲(非柏林和马克),新E的悬架绷得更紧一点,整体感要好于ES,但ES悬架的舒适性更胜一筹。你失眠了吗?去开会ES吧!至于操控,那不是E和ES该干的事,平顺、舒适和安静是这个级别车的重点诉求,非要比的话,新E的操控比ES强,标轴的话应该可以完爆ES,这代E比上一代的确在运动基因上加强了不少。
  聊完驾驶,说说乘坐吧,都说开宝马坐奔驰,但新E的乘坐感受对我而言,并不好,座椅的角度、包裹性和坐垫长度都让人很难有个舒服的坐姿,我在后排坐了大概10来分钟,按我的要求来说,游走在及格的边缘吧,长途估计会非常累,当然GS的后排也有这个问题,但人家定位是运动车型,你一行政车搞成这样,好尴尬呀!雷的行政级车,绝对是乘坐的典范!虽然一位叫理智的朋友告诉我,雷克萨斯绝对是我家用车的首选,但我还是比较期待3T的新E标轴,这也许就叫情怀吧!
  总之,对可靠性要求高,追求品质、省心、耐操的车主,雷克萨斯的确是这个价位的不二之选,如果大家喜欢,在ES六岁时,我还会出一份详细的体验报告,希望到那时3T雷能够上市!

陪伴是最长情的告白,整装出发吧,我的ES

  开车在路上,安全总是第一位的,道路上的不文明行为很多,但我比较反感就是下面这几种情况,在这里呼吁每一位驾驶者,文明行车,换位思考。

远光狗,不用多说,大家都烦,但总有人觉得开远光看得清

晚上、隧道及雨雾天,不开车灯行驶的,他们总认为自己看得清路,殊不知人家看不清你呀!(图片来自网络)

同样是在视线不佳的情况下,不开车灯行驶(图片来自网络)

我抓的现行,只要隧道灯光再暗一点,或者照明灯坏几个,后车立马成为“幽灵车”

  最后,今天也是我和老婆十周年的结婚纪念,在此,我想感谢这十年来你对我这暴脾气的包容和陪伴。

同心绾,星月转,十年与子结庐馆!

最后编辑于2016-11-14 09:23:58
很抱歉,该主帖尚未满足精华帖15张图片要求,不能予以精华,更多精华标准点击此处查看
修改主帖
内容系网友发布,涉及安全和抄袭问题属于网友个人行为,不代表汽车之家观点,可联系客服删除。
举报
IP
回复
共12页
1 23456 ... 12
20条/页 前往

更多> 精选帖子

更多> 精选视频

扫码下载
汽车之家APP

随时获取
最新汽车资讯