热门
关于比亚迪精诚延保的陷阱问题
1 16 发布于 广东 2024-10-17 18:20:11 只看楼主 热门标准
点击查看热门标准,热门算法维度通过账号健康度、浏览、评论、点赞、收藏、转发、反作弊等进行综合评判
修改帖子
现在买新车的时候,销售都会推延保产品,都说整车延长6公里质保;

而实际合同不是的,大家千万别上当受骗了;

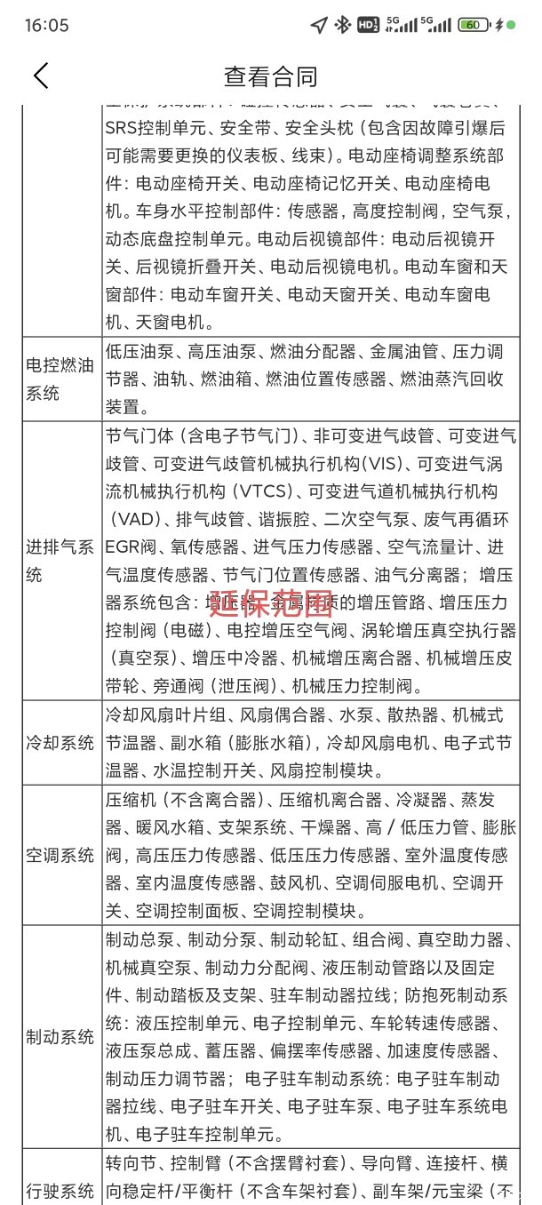
见合同表格,其实比亚迪玩的就是文字游戏,表格最后一行黑体字是含在精诚延保的,表格其他内容都不在延保范围,简单的说相当于一个车壳延保而已,连基本三电都不在延保范围的;

还有,不要以为说三电终身质保,其实也不是的,所谓的终身质保,只是电芯,电芯与电池有区别的,里面的电芯是永远不会烂;

所以买新车,记得别浪费3360买个延保,相当于白送给比亚迪;

销售口径的整车质保与厂家的400回复是不一样的,其实保留好销售的微信销售记录,就可以构成销售欺诈;大家记得多留意;



  • 用车经验
很抱歉,该主帖尚未满足精华帖15张图片要求,不能予以精华,更多精华标准点击此处查看
修改主帖
内容系网友发布,涉及安全和抄袭问题属于网友个人行为,不代表汽车之家观点,可联系客服删除。
举报
IP
回复
共1页
1
20条/页 前往

更多> 精选帖子

更多> 精选视频

扫码下载
汽车之家APP

随时获取
最新汽车资讯