此帖已被收录至论坛精选日报-新能源。更多精彩内容戳这里。
相关车型:Model Y 2023款 后轮驱动版
转眼2025年即将结束,这一年ModelY行驶近3万KM,然而对于这辆新能源车的花费?
我十分好奇,
为尽量得到一个接近100%准确答案~昨天晚饭后从7点干到凌晨2点,终于…

车型:2023款特斯拉ModelY后轮驱动版(标续)
提车时间:2023年12月(上牌2024年1月)
城市坐标:四川成都
用车场景:家用通勤车主力军,上下班通勤、周末自驾、长短途出游,城际、省内外自驾......

截止今年12月,ModelY提车刚好两年,2024年底表显里程记录29785KM,目前(截止发稿日)累计表显里程59083KM,2025全年行驶里程合计29298KM(-约3万KM),今年行驶里程对比去年没多大变化。

对于全年的费用我也是非常想知道答案,为了客观准确统计出ModelY2025年近3万公里的全部费用,抠破头皮把全年手机支付记录翻遍了,与ModelY有关的一分一毛都算上,整理数据从晚饭后7点熬夜到凌晨2点。
费用项目包含:"保险费"、"电费"、"通行费"、"停车费" "清洁美容"、"保养/维修"、"高级车载娱乐服务包",合计费用金额14810.72元,对应项目明细清单如下:

接下来按照费用由高到低简述.
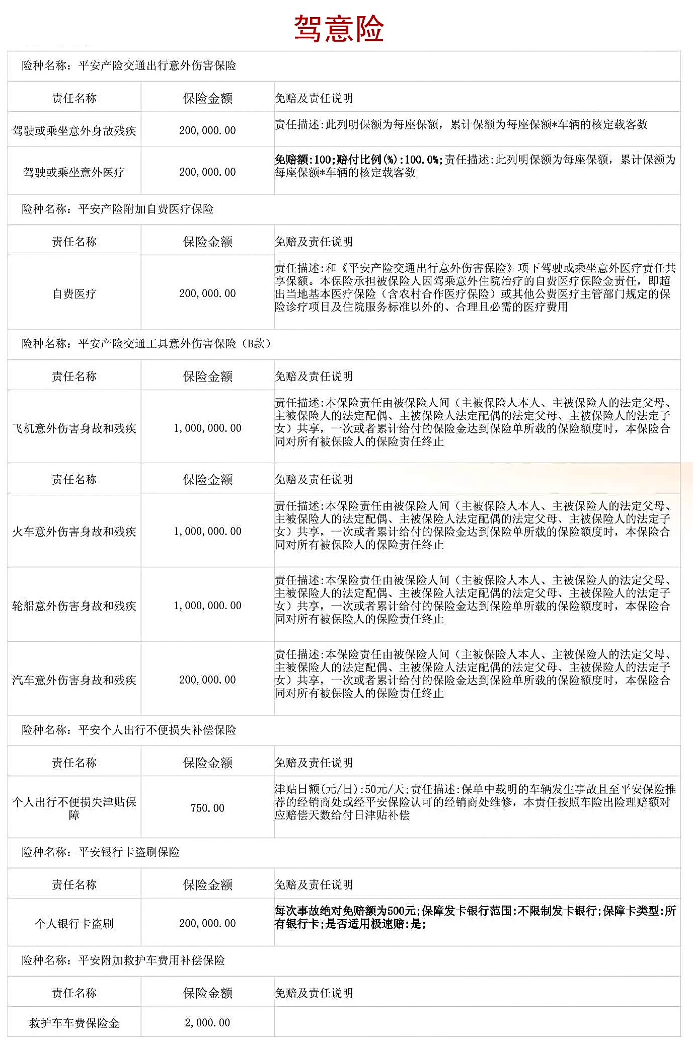
【TOP 1 | 车辆保险费】
由于在2024年有一次出险记录,2025年(第二年)的保费相对标准正常费用有上浮。
费用明细:
交强险 855 元 + 商业险 4812.88 元 + 驾乘意外险 328 元 = 标准合计 5995.88 元
实付金额:
享受优惠后,最终实付 5585 元。
年度对比:相较于第一年的保费 6695 元,第二年实际支出降低了 1110 元。
投保险别/费用见下图:


【TOP 2| 通行费】
2025年自驾省外旅行云南、贵州、广西,日常省内高速通行费用合计:4017.52元。
之前一直以为充电费排第二位,结果没想到通行费占比排名第二。
这费用比2024年多了接近一倍(2024年全年2110元)。

注:数据通过ETC累计获取.
【TOP 3| 电费】
家里没装家充桩(虽然小区周边充电站不少,但便利性跟家充真的没法比),所以一直用的都是第三方快充。统计费用项目中最头疼的就是电费——因为用的充电APP和小程序不固定,平台都没有合计功能,只能自己一项一项手动去加。

日常用得比较多的是“好车主”、“特来电”和“小桔充电”,其他还有一些省外临时用的小程序。电费是分时段的,我大概总结了一下自己的充电习惯:
谷价时段占60%(电价+服务费平均5毛左右一度),一般是晚上或者一大清早专门去充;
平价时段占20%(均价8毛左右一度),主要是周末白天补电;
峰价时段占20%(均价1块3左右一度),基本都是长途自驾、跑高速(高速基本在1.5元/度以上),或者偶尔电量告急不得不充的时候。
通过充电APP/小程序统计费用,全年充电费合计:3462.64元.

注:以上所有的费用为享受平台优惠卷抵扣后实际支付费用(平台会员、APP定期有赠送/发放抵扣优惠卷)。
【TOP 4| 停车费】
全年费用合计:800元.
住宅小区停车费:自有停车位,车位管理服务费50元/月,全年合计600元。
公共停产场地费用:说真的绿牌停车费用还是能省不少的,SZ停场场地(到路边划线),四川省内、外省很多地方都有减免政策,2小时内免费,超时了费用也比较低,除此之外很多带有充电桩商业停车场也有1~3小时不等的减免。只是在一些停车紧张商业停车场费用免不了,全年下来公共/商业停车场费用没有超过200元。

【TOP 5|美容清洁 】
全年的洗车费用合计:448.6元
除平台会员的免费洗车劵之外,基本都是共享洗车场自助洗车,平均每周洗车约1~2次。

【TOP 6|保养.维修 】
保养费:309.76元.

2025年4月4日 进维修中心 轮胎换位 155.26 元
2025年6月20日 自购更换曼牌室内空调滤芯 79元 .
2025年7月2日 自购轮毂装饰盖(非原厂)更换 30元
2025年10月 8日 第三方维修服务中心 轮胎换位 45.5 元
2025年10月19日 进维修中心:空调杀菌除味、异响检查、尾门建议调整维修 花费0元

【TOP 7| 高级车载娱乐服务包】
车机网络功能:订阅价9.9元/月,实际上就是网络费用,不限流量,偶尔车内看电视追剧,所以每月自动续费订购,一年费用118.8元。

【TOP 8| 车品/配件】
整个ModelY内饰简单,装饰车品件也比较少。2025购买两件车品配件,合计68元。

滑槽穿线条:之前装了一个拓展坞,但是网传这玩意容易造成引发短路/着火问题,立马换了一个简单的带孔的横条,费用10元。

中空屏下储物盒:感觉有时拿放手机不太方便,加装了一个中控屏下储物盒,费用58元。
在费用项目里,让我有点意外的是,今年高速通行费居然比充电费还高。保险费看着是偏贵,这主要和首年出过一次险,以及我买的险种比较全有关系。
电车保养费这块,比起油车优势确实明显,出行能耗成本算下来大概每公里1毛2。ModelY平时一些不痛不痒的小毛病,我也慢慢习惯了,开起来的感受倒是一直很丝滑,越开越顺手。
用最简单朴素的词总结Modely体验心得:“省心、好开”。

今年跑高速长途比较多,服务区充电基本都是统一定价,也没什么办法。综合算下来,用三方充电桩的成本确实比家充要高不少。
日常车辆维护保养最好按照官方建议进行,别太迷信“电车不用保养”这些标签。
提到特斯拉保养,服务中心的费用是贵些,优点就是省心、有保障。传说中特斯拉过保之后故障维修费用不低。但好的是现在路上特斯拉越来越多,能修、能保养的店也多了,选择范围大。不过,想省钱可能就得多费心,比如轮胎换位、空滤更换,最好自己熟悉流程注意事项,在边上盯着,更踏实,在选择第三方修理店时候自己做好甄别。
我最近就找了外面的修车店换位,只花了45.5元,比服务中心省了不少。还有朋友说在某D平台上20元就能搞定四轮换位……
相信以后除了官方服务中心,大家能选的地方会更多,保养维修的费用也会慢慢降下来。

END.
游客
扫码下载
汽车之家APP
随时获取
最新汽车资讯