热门
【王工发帖】大S常见故障及排除方法
1 68 发布于 2017-09-02 22:26:34 只看楼主 热门标准
点击查看热门标准,热门算法维度通过账号健康度、浏览、评论、点赞、收藏、转发、反作弊等进行综合评判
修改帖子
    各位车友们,晚上好!自从我离开双环售后总部后,还经常有车友通过论坛、QQ及给我打手机咨询各类问题。有的能及时回复处理,有的没有及时回复,在此表示歉意。现在我和大S的车友们已经不是厂家技术人员和用户之间的关系了,我已经把你们当成朋友,不知你们有没有把我当成朋友。
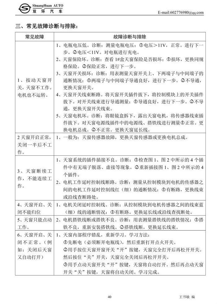
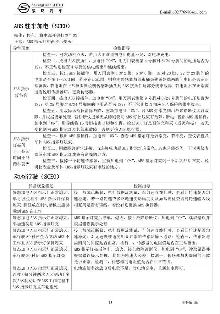
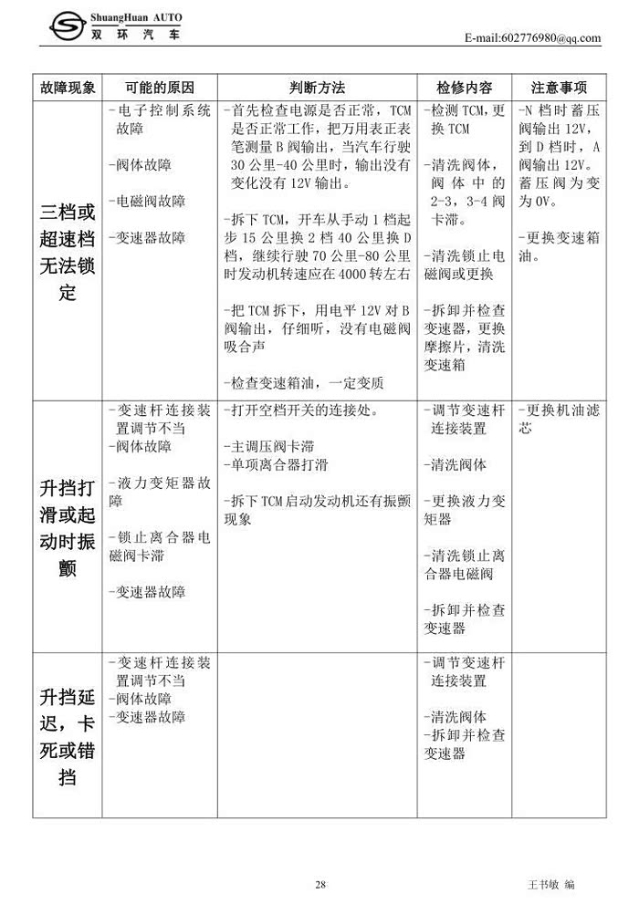
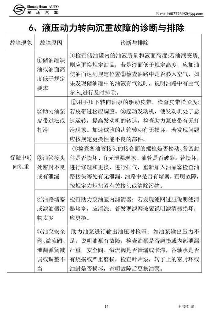
    今天在我的电脑上找资料,找到2010年我编写的大S常见故障及排除方法,还有大S的整车线路图。特整理发帖方便朋友们及时处理大S的故障,过了石家庄99.2组织的车展后我再整理发整车线路图。

这个有些朋友,可能在当地4S店或服务站见过类似的。今天发的这个是领导让我编写后最终那个电子版的截屏,我这有保留word版和PDF版,有需要PDF版的可以和我QQ联系。

有细心的朋友会发现这个和当地4S店或服务站看到的提供的邮箱不一样。是这样的,我编好后向上层领导递交时,领导感觉留单位的邮箱比较好,就把我个人的邮箱给替换了,不说了,官大一级压死人。

目录页在word版和PDF版,点蓝色字可以直接跳至相关页数

大S发动机简介,电脑版型号和机油型号及加注量







大S底盘简介,这个变包含速箱车桥车轮轮胎四轮定位等所有的参数






最后编辑于2017-09-02 22:35:09
很抱歉,该主帖尚未满足精华帖15张图片要求,不能予以精华,更多精华标准点击此处查看
修改主帖
内容系网友发布,涉及安全和抄袭问题属于网友个人行为,不代表汽车之家观点,可联系客服删除。
举报
IP
回复
共4页
1 23 4
20条/页 前往

更多> 精选帖子

更多> 精选视频

扫码下载
汽车之家APP

随时获取
最新汽车资讯