此帖已被收录至论坛精选日报-蜜月之旅。更多精彩内容戳这里。
这次发到这里不是发错了哦,因为我们家媳妇座驾就是MINI,然后这次出去旅行还特意拍了一组特别可爱帅气的MINI车,希望大家喜欢,不要怪我发这边哦


巴黎的游记我要怎么写呢,从第一篇圣托里尼游记的经验看,有一个问题相当严重,媳妇泳装太多大家都去盯着看了,以至于我辛辛苦苦写的文字内容,大家都忽略了
,我很伤心

所以吸取上篇游记的经验,这次我把文字部分全部写在前面吧
巴黎总共也就两天半的时间,之所以选择巴黎,一部分原因是巴黎是购物天堂,还有一部分原因是巴黎可是浪漫之都哦

整理游记不是件简单的事情,所以大家要多多鼓励,我一定会再接再厉写出更多更有营养的游记


预告片还是要发滴~






胶片版



酒店:
选择酒店我们完全是把安全放在第一位,所以选择住在8区,属于市中心,离老佛爷、铁塔、香榭丽舍大街都非常近。209欧/每晚。
签证:
法国签证相对于其他欧洲国家,签出率是比较高的。我们由于婚礼后时间比较紧,找了一家签证代办公司,服务态度很好。他们会提前帮我们向大使馆预约送签的时间,这样我们会有充足的准备材料时间,也为我们省了很多时间。记得是8月27号送签,29号早上签证就已经到我们手上了。还有一点要提醒一下大家,也是我回来后才知道的,还有“消签”这一项流程,当然不是所有人都需要,大家在拿到签证后注意看一下,有没有附上一张小纸条,如果需要消签,一定要记得去哦,必须本人。还有一种情况就是,会在你回国后电话通知你需要消签,我就非常非常幸运的被抽到了
,要求携带护照在工作日的早上九点到法国驻上海领馆办理消签,地址:广东路689号海通证劵大厦2楼。
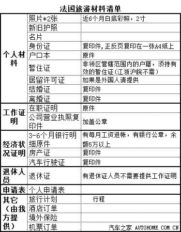
以下是我们需要准备材料的清单:

下图是法国驻上海领馆办理消签的门口贴出的注意事项,大家如果有幸被抽到,一定要早去哦。我大概11:00去就没人了,按了好久的门铃,终于放我进去,服务态度
~~~就不说了~~

安全问题:
在去巴黎之前,各种担心、各种纠结,看到很多关于安全问题的报道。一开始有被吓到哦,所以我们做了很多防盗准备工作。我们在淘宝上买了一个防盗包,后来发现很实用,又轻便、又安全,不会因为担心被偷而影响到旅游的心情。有几个区大家还是尽量避开,选择住宿的时候还是以安全第一,我们住在~~~离老佛爷只有5分钟的路程,属于市中心,相对安全很多。还有要注意的是会遇到很多蒙着头的妇女,她们会拿着一个本子让你签字什么的,看都不要看,大步走开,远离她们。
为此我们还买了一个防盗包,可以把贵重的东西随身背着。这样玩起来也会洒脱很多~
购物(老佛爷、巴黎春天)
关于购物中国的大多游客都会被旅行团带到这里,我也俗气了一把,秉着买到就是赚到的原则买了几样东东,这里就不晒了,如果有朋友对价格感兴趣,比如包包什么的~可以微博咨询,我只是说真的会便宜很多哦~~~
老佛爷和巴黎春天并排在一条街上,相对于老佛爷巴黎春天人会少很多,东西价格都差不多,还有很多当地设计师的品牌衣服、包、首饰,感兴趣的话是可以去逛一下,感受一下引领时尚潮流的巴黎设计师们的眼光。
在老佛爷购物的优点之一就是退税非常方便。
关于退税
在老佛爷里购物游一个好处就是退税很方便,可以全部东西买好后,一起办理退税。有专门为中国游客开设的退税区域,流程简单、服务也很热情。有两种退税方式:一、现金退税,可退10.8%;二、信用卡退税,可退12%(两个月到账)
语言
相信这个问题也是大家比较关注的,尤其是想要自由行的朋友们。肉圆子英文很好,我中文很好。我们在巴黎的三天基本没有遇到语言障碍,购物、问路、点餐都是英文,大家放心的去吧。尤其是在老佛爷,那是咱国人的天下啊,完全没有陌生感,还有很多中文导购

存车:
上海的朋友如果是开车去浦东机场、可以考虑把车停在附近一些专门停车场,连带送机接机服务、安全系数也很高。我们在网上查到一家,信誉各方面都比较好的。还是地下停车库哦~把车子安置妥当后,会负责把接我们送到机场、当然也会在我们回国的时候来接我们~一共停了15天,200元。
出发
还是老规矩按照时间顺序流水账式的看图说话开始啦~~
那就从存车开始吧,这个对于上海的朋友可能会有帮助,浦东机场停车太贵,如果是长途旅行又没有相对安全的车位,那么这种方式是个不错的选择:浦东机场附近的停车场,还有送机接机的服务,第一天80元,第二天起每天15元

我们是提前一个月订的机票,马来西亚航空,在吉隆坡转机。票面不含税只要300元,实际含税+险后为2224一个人。

飞了一下午到达了吉隆坡转机,各个标识路口非常清晰好找,我们有两个多小时可以逛。

吉隆坡机场里有一些小店可以逛打发时间很不错

再次安检后,我们登上了行程的第二段,吉隆坡——巴黎,这是一段非常漫长的旅程。
马来西亚航空,A380。

不怕电源的问题啦,下好的片子,看个够。当然,飞机上本身的娱乐系统里也有相当多的电影,各种语言可供选择。

我们滴航线~要飞行近11个小时,除了吃饭我基本上是靠睡觉打发的,人有点懒。。


睡的天昏地暗~往窗外看了一眼~惊呆了
没错~已经飞行在瑞士的上空啦~雪山~雪山~
终于快要到啦~

终于等到了降落,这是当时飞机上的摄像头的情景。

飞机停在戴高乐机场第一航站楼,这就是载着我们绕了半个地球的大飞机

按照指示,走向出口,长长的波浪形电梯把旅客从航站楼的登机/下机口,带到航站楼的中心

接下来,过海关
过海关的过程远比我们原来准备的要简单的多的多,我们跟着所有旅客走向海关口,准备好了护照、行程单、机票酒店的订单……
结果,人家只问了,"Bonjour!","where are you from?","Oh,你好","Together?", "Ok,Thank you!"
于是,半分钟之后顺利踏上了法国境内。
7:00左右到达巴黎。此时拍的照片很少,因为之前研读过巴黎治安手册,说戴高乐机场的治安值得提高警惕,所以我们把相机,手机都收了起来。之前听过太多关于巴黎的传说,做好了充分的准备,从下飞机开始就进入戒备状态,要到市中心,出租车,什么RER B线都被放弃了,按计划选择RoissyBus,从戴高乐机场直达歌剧院Opera
RoissyBus购票,可以在机场内的自动售票机购买,也可以上车,直接向司机购买,我们是直接向司机买的,10欧/人,一下就把100欧的票换成零钱了,非常方便。

清晨的大巴很空,窗外的一切都是新鲜的,巴黎!
先给媳妇来张小清新
大约1个小时左右,大巴就到达了市中心
哇!路上经过了蒙马特高地传说中的红磨坊(Moulin Rouge)但此次行程中并没有它,原因也是因为担心治安问题


RoissyBus的歌剧院站离我们订的酒店离大约几百米米,很好找。 迎接我们的是一场大雨~
雨后巴黎的街道~

这就是酒店门口


去酒店的路上,都会经过老佛爷(Lafayette)巴黎春天(Printemps),所以非常方便

入住酒店叫Queen Mary Opera,酒店房间不大,算是闹中取静,设备齐全:吹风机、热水壶、冰箱、保险柜,一应俱全。性价比还是不错滴。


因为下雨的缘故,我们改变了行程,把安排在最后的购物提到的第一项。
老佛爷的标志性屋顶,在这里女人为之疯狂,男人为之发狂。我可是做了功课来的哦,目标性的买到了我要的东西,然后就是帮朋友们完成任务清单。虽说这里款式比较新,货也比较充足。但咱们国人的购买力实在是强大,一些热门款早已被抢光光啦~~还有鞋子很难有小码~想要买包包或是帮朋友代购的,最好把型号、照片存在手机里,因为很多款式是不会打样的,直接拿给专柜小姐,简单快捷准确。大多数的专柜都是有中文导购滴,所以英文不好的朋友也不用担心,沟通无障碍啊~

各种香水~买来送人~非常不错~价格不用说比国内肯定便宜啦~

在老佛爷里吃了我们在巴黎的第一餐,还遇到了从巴西来旅游的四位好闺蜜,中间那位戴墨镜的奶奶非常可爱,得知我们要给她们拍合影,一定要把墨镜戴上才可以~她们对中国也有了解,知道西安、北京、上海~知道我们是蜜月还送上了祝福,真的很有爱~

第二天
憋了一天的媳妇受不了,好吧,你的专属板块开始


我们从歌剧院附近走到协和广场,然后沿着香榭丽舍大街往凯旋门漫步。


巴黎的路人甲乙丙丁,每个人都很时尚啊,看右边那位>>>>











从凯旋门处,沿着克雷贝尔大道 (Avenue Kleber)向铁塔方向漫步


就这么悠闲的走啊走啊

巴黎基本上是小型车的天下,好多的Smart和mini,停车真的很节约空间啊。

巴黎人喜欢坐在街边的咖啡馆或是酒吧,聊天、休息,好像有说不完的话题。

很多街道都是斜坡,路面也是用方块石头铺成的。




到达了凯旋门!
右手一只冰淇淋,左手一个鸡肉卷,有点狼狈吧
铁塔的周围确实如一些贴上说的一样,有很多黑人兜着一串串不同尺寸的巴黎铁塔模型向游人销售。当然也有警察骑着山地车在不停的巡逻。


铁塔的北面两边各有一个旋转木马

走着走着遇到一群小朋友,看媳妇开心的不行




我们总铁塔的一边走到了另一边,铁塔下面满是排队登塔的游客,当然也有很多围着头巾的吉普赛人拿着本子先问一句“Do you speak English?”“Just Sign”
他们三五成群要你签名,不知道是要做什么,之前网上看到很多贴士都警告游客不要上当,我们也就躲远了。

除去这些各个大景点都会有的治安问题,阳光下的巴黎是美丽的。




法国人把行道树剃的平平的,直直的。

插一组胶片机拍的照片,是用的Sunny100的胶卷拍的。据说胶片可以记录时光,一种数码相机拍不出来的岁月感,没有白平衡,没有各种数码优化,单靠胶片本身的化学反应。
效果不错,真有点老照片的味道。






乔治五世大道 Avenue George V


路边的一家花店
嘿嘿,被我抓拍到了

这是一辆Nissan的Juke

这是一辆Jeep

这里有很多小车。
乔治五世大道和香榭丽舍大道交界的地方,就是LV的旗舰店

蒙田大道 Avenue Montaigne上面有很多的品牌专卖店比如Chanel总店,Dior


巴黎人的时尚好像是天生的,路人甲乙丙丁,都带着走秀的味道。
不管是他们还是她们都偏爱黑色。
随处可见的时尚巴黎人~吼吼~




亚历山大三世桥 Pont Alexandre III

这便是塞纳河


遇到一群非常热情的学生~媳妇还被夸赞是美女~虚荣心的到了极大的满足~我对媳妇说:“以后不说你丑了,你的美貌是得到过国际友人认可的!!




肌肉男!!


香榭丽舍大街的旁边,有饮水的龙头,冰爽可口。



邮筒的颜色好鲜艳,是我们大惊小怪吧,也许鲜艳的不是油桶,而是阳光


法棍是一定要买滴,本想买来只给媳妇当道具的,没想到很符合我的口味,果断又去买了根。


第三天
步行去了罗浮宫,时间的缘故我们没有进去,只是在外围转了一圈,只是象征性的到此一游罢了~
原谅我们这两个不称职的游客,加上治安问题,下午我们没有继续景点打卡,而是又跑去了老佛爷~我承认巴黎比较吸引我的还是那些柜台上那些闪着耀眼光芒的物品,而不是博物馆里的那些陈列品。




好吃的鸡肉卷,暂且这么叫吧,总结下来法国人就是喜欢吃面包、西红柿、生菜、肉。


巴黎的三天,准确说是两天半我们,两个悠闲的人、扫街、聊天、看什么都很新鲜,不得不承认巴黎人的时尚是与生俱来的,是骨髓里散发着一种气质,他们随意的一个搭配都会让你觉得很高贵、很绅士,当然还有那么一个小东西同样吸引着我~~~
就是~~
就是可爱的它们:mimi和MINI
mini大合集~希望各位喜欢MINI的朋友能够喜欢,香车配美人














当然还有MINI

哈哈~这不是我们家媳妇的小毛驴嘛~

第四天
巴黎的天气就是这样,又下起雨来了,我们又要上路啦~下一站----瑞士。

早晨7:30,没有工作人员,只有自动售票机,虽然第一次使用,但操作也是非常方便。

迅速拿到两张单程票

我们拿着票,站在闸机口愣了大概半分钟,就有一个穿着灰风衣的法国人来问,需要什么帮助吗,要到哪里去,是一位非常热心的法国人,不仅告诉我们在哪一层,还告诉我们乘坐哪个方向……
这就是巴黎的地铁站里,好深,我们乘坐的是M14号线,下了好多层,从Madeleine到Gare de Lyon直达,很方便。

早晨的车站里人不是很多,也没有我们担心的小偷抢劫。不过一般的小偷看到我这身材也不敢

巴黎的Gare de Lyon 里昂火车站
欧洲的火车站大都是开放性的,上车再检票。
我们将要乘坐的是“TGV Lyria9207” 巴黎直达瑞士的苏黎世,总行程约4个小时。

一等舱有免费的早餐,还有不同的样式,工作人员也非常的热情,问我们是从哪里来,说了从中国来,他们热心的说你好,还推荐有中文的杂志可以看,不过我们可不是来看杂志的,窗外的美景,应接不暇。


非常人性化,出门在外完全不用担心没电啦~~

窗外的景色美的不真实~







~~~~~~~~~~~~~~~~~~~~我是分割线~~~~~~~~~~~~~~~~~~~~
单独把退税再说一下吧~
我们是从在巴黎的老佛爷商场购的物,里面有一套非常详细的退税说明手册,总的来说
1.购物时候,柜台会开具退税方面的证明发票之类的
2.拿着证明发票到老佛爷指定的“中国人退税中心”办理退税手续,现金退税10.8%或者信用卡12%退税
3-1.现金退税直接拿现金即可,退税结束。
3-2.信用卡退税会得到一个信函
4.在离开欧元区的最后一个国家时,拿信函在离境处到海关退税处检查购买的物品,并敲海关章
5.投入机场的黄色邮筒里
6.慢慢等待信用卡里的动静吧
7.如果要从信用卡里取出这些退税的钱,换成人民币还是要手续费的,所以,只能留着他们,等再次境外旅游的时候用吧……



浦东机场日上免税店
浦东机场的日上免税店,化妆品的价格还是很有优势的,从国内出发时可以预定你所要的东西,返程后有专门的柜台提供提货服务,我还提前在淘宝购买了95折的优惠劵,哈哈,有个精打细算的小媳妇就是好~



日上免税行,等待领取的一袋袋物品,哇哇!
去领的时候需要机票的票根,还有预订单

游客
扫码下载
汽车之家APP
随时获取
最新汽车资讯